Introduction The rise in popularity of linen napkins signals a significant shift towards elegance...
4 Steps on How to Wash Linen Tablecloths for Events
Introduction
Linen tablecloths can elevate any event into a sophisticated affair. However, maintaining their pristine appearance demands careful attention. This guide outlines the essential steps for washing linen tablecloths, ensuring they remain a stunning centerpiece for your gatherings. With various stains and care requirements, how can you navigate the complexities of preserving these elegant fabrics without damaging them?
Research shows that proper care not only extends the life of your linens but also enhances their beauty. By following expert recommendations, you can ensure that your tablecloths continue to impress your guests. Ready to learn how to keep your linens looking their best? Let's dive into the essential care techniques that will help you achieve that goal.
Assess Your Linen Tablecloths
Begin by thoroughly inspecting your fabric coverings for any visible stains, tears, or discoloration. Common culprits include food, wine, and grease, which can significantly impact the cloth's appearance. Always check the care label for specific washing instructions, especially on how to wash linen tablecloth, as different types of linen may have unique requirements. Research shows that approximately 30% of cloth coverings exhibit visible damage before washing, highlighting the critical nature of this step. If you identify any major damage, assess whether it can be repaired or if replacement is necessary. Experts recommend that understanding care guidelines is vital for maintaining the durability and appeal of your fabric, ensuring they remain a valuable asset for your events.

Pre-Treat Stains Effectively
To effectively tackle marks on linen tablecloths, it’s crucial to learn how to wash linen tablecloths by applying a suitable remover directly to the affected area. For food marks, a blend of dish soap and water is often effective, while wine or grease spots may require a commercial cleaner or a paste made from baking soda and water. Allow the pre-treatment to sit for at least 10-15 minutes, enabling it to penetrate the fabric thoroughly.
Research shows that food and wine marks are among the most frequent types encountered during events, making quick and efficient treatment essential. Cleaning experts emphasize that understanding how to wash linen tablecloth effectively is vital; the sooner a mark is addressed, the higher the likelihood of total removal. For instance, a combination of dish soap and white vinegar can be particularly effective for cranberry sauce marks, while chocolate marks benefit from immediate rinsing with cold water and pre-treatment with an appropriate solution.
Additionally, it’s important to know how to wash linen tablecloth to ensure that all stains are removed before using a dryer to avoid setting them permanently. By applying these methods, you can preserve the immaculate state of your fabric coverings, ensuring they remain a stunning focal point for any event.

Choose the Right Washing Settings and Detergent
To effectively clean your fabric tablecloths, you need to understand how to wash linen tablecloths by choosing a gentle cycle with cold or lukewarm water. This approach safeguards the fibers from damage. Experts emphasize that over-agitating or using hot water can lead to shrinkage or fraying, particularly along seams.
Using a mild detergent formulated for delicate fabrics is crucial, as harsh chemicals can weaken the fibers and cause discoloration. For heavily soiled fabrics, consider a pre-soak in a mixture of water and detergent for about 30 minutes to enhance cleaning results. Additionally, avoid bleach; it compromises the integrity of the fabric and can lead to fading over time.
Reed Family Textiles highlights that genuine luxury lies in how fabrics are maintained, specifically addressing how to wash linen tablecloths to ensure their quality. Furthermore, it’s advisable to steer clear of fabric softeners, which can also cause discoloration. Always check care labels for specific cleaning instructions to maintain the quality and appearance of your fabrics. This ensures they remain a stylish backdrop for your events.

Dry and Iron Your Tablecloths Properly
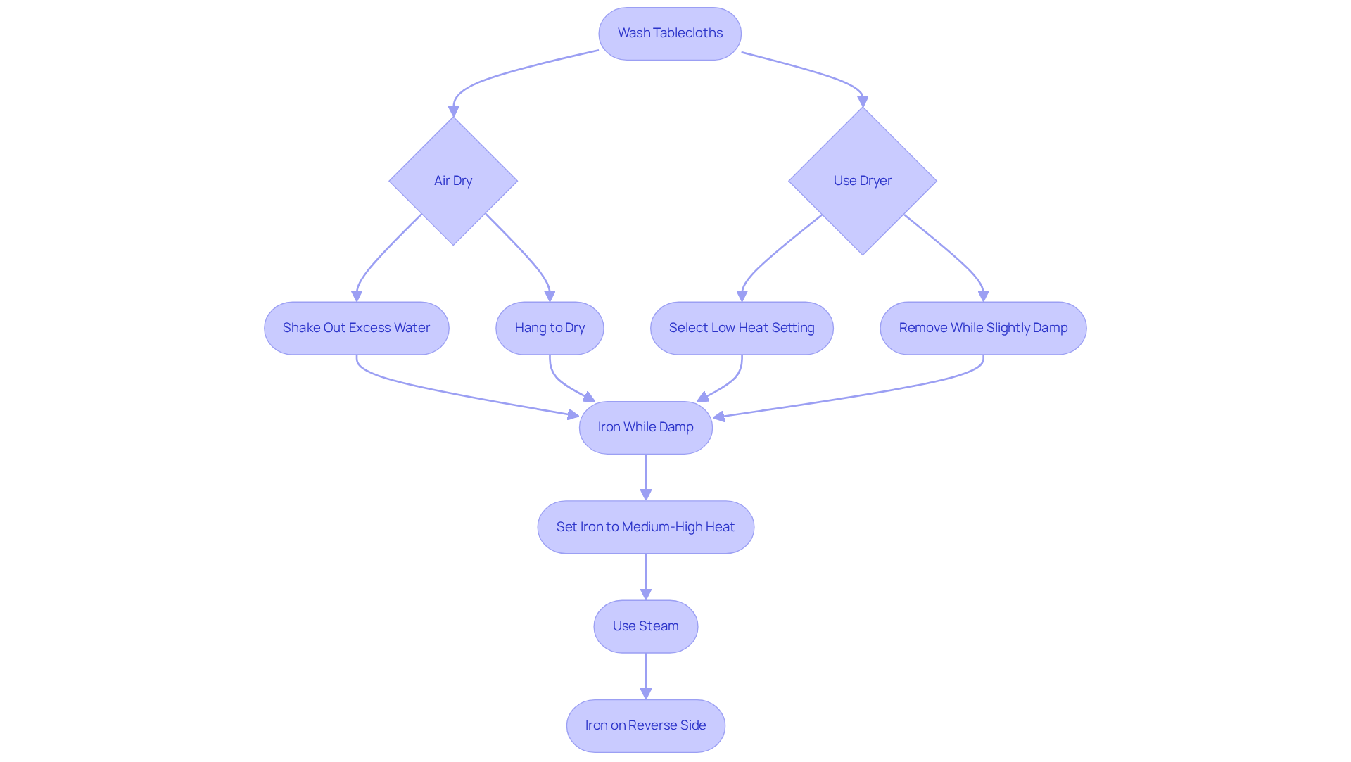
After washing, gently shake out the cloths to remove excess water and hang them to air dry whenever possible. This method is the gentlest way to maintain the fabric's integrity. If you choose to use a dryer, select a low heat setting to minimize shrinkage and damage. For optimal results, take fabrics out of the dryer while they are still slightly damp if you plan to iron right away; this helps reduce wrinkles. Once the tablecloths are dry, iron them while they are still slightly damp. Set your iron to a medium-high heat and use steam to effectively eliminate any wrinkles. Always iron on the reverse side to safeguard the fabric's finish and prevent potential scorching.
Experts recommend this method to ensure your fabrics remain crisp and presentable for events. For instance, Laura Park, a textile care specialist, emphasizes that ironing linens while damp helps set the creases effectively. Additionally, adding fabric softener during the final rinse can create a protective coating on the fibers, enhancing their longevity. By following these techniques, event planners can achieve a polished look for their table settings, thereby enhancing the overall dining experience.

Conclusion
Caring for linen tablecloths for events is not just a task; it’s an essential investment in the beauty and functionality of your gatherings. By meticulously following the outlined steps, you can ensure that your linens not only look stunning but also stand the test of time. Proper assessment, effective stain pre-treatment, suitable washing settings, and careful drying and ironing are crucial to preserving the quality of these fabric coverings. Understanding how to wash linen tablecloths effectively enhances their longevity and ensures they remain a breathtaking centerpiece for any occasion.
Key considerations include:
- Inspecting tablecloths for damage before washing
- Employing effective stain removal techniques
- Selecting the right washing settings and detergents
Each of these steps plays a vital role in the overall care of linen fabrics. From pre-treating stains with appropriate solutions to drying them gently to prevent shrinkage, adhering to these best practices guarantees that your linens are always in top condition, ready to impress your guests.
Ultimately, caring for linen tablecloths is an investment in the aesthetic appeal of any event. By dedicating time to follow these guidelines, you not only preserve the fabric but also elevate the dining experience for your guests. Embrace these methods to keep your linens looking pristine and elegant, ensuring that every event is memorable. Don’t wait - implement these practices today and watch your events transform!
Frequently Asked Questions
What should I do before washing my linen tablecloths?
Begin by thoroughly inspecting your fabric coverings for any visible stains, tears, or discoloration. Common issues include food, wine, and grease.
Why is it important to check the care label on linen tablecloths?
The care label provides specific washing instructions that are essential for properly cleaning the linen, as different types of linen may have unique requirements.
What percentage of cloth coverings show visible damage before washing?
Research indicates that approximately 30% of cloth coverings exhibit visible damage before washing.
What should I do if I find major damage on my linen tablecloth?
Assess whether the damage can be repaired or if replacement is necessary.
Why is understanding care guidelines important for linen tablecloths?
Understanding care guidelines is vital for maintaining the durability and appeal of your fabric, ensuring they remain a valuable asset for your events.
