4 Best Practices for Choosing White Cotton Table Cloths
Introduction
Choosing the right white cotton tablecloth can elevate an ordinary dining experience into something truly remarkable, setting the stage for unforgettable gatherings.
- Research shows that high-quality cotton table linens not only enhance aesthetic appeal but also offer durability and functionality.
- With a myriad of options available, how can you navigate the complexities of material quality, sizing, and maintenance to achieve the perfect look for every occasion?
This article provides expert recommendations to guide you through the selection process, ensuring your events leave a lasting impression.
Select High-Quality Cotton for Durability and Aesthetics
When selecting white table cloth cotton, it is crucial to prioritize high-quality materials that blend durability with elegance. Here are key considerations:
- Material Quality: Long-staple cotton, especially Egyptian cotton, is celebrated for its strength and smooth texture, making it the preferred choice for about 70% of event planners. This luxurious fabric resists fraying and wear, ensuring longevity even with frequent use.
- Fabric Weight: Heavier textiles not only drape beautifully but also resist wrinkling, making them ideal for formal occasions. A white table cloth cotton can endure numerous washes while maintaining its color and texture, ensuring it remains immaculate for every event.
- Certifications: Seek out certifications like Oeko-Tex Standard 100, which guarantees the absence of harmful substances, further assuring the quality of your table linens.
Investing in high-quality linens from IQ Linens not only elevates the visual appeal of your gatherings but also makes financial sense; with each use, your cost per occasion decreases. As one textile expert notes, "Long-staple fiber provides a refined look that enhances the overall dining experience."
Explore IQ Linens' extensive collection of fabrics to find the perfect match for your event. Don’t forget to order a swatch to ensure you know exactly what to expect when your order arrives.

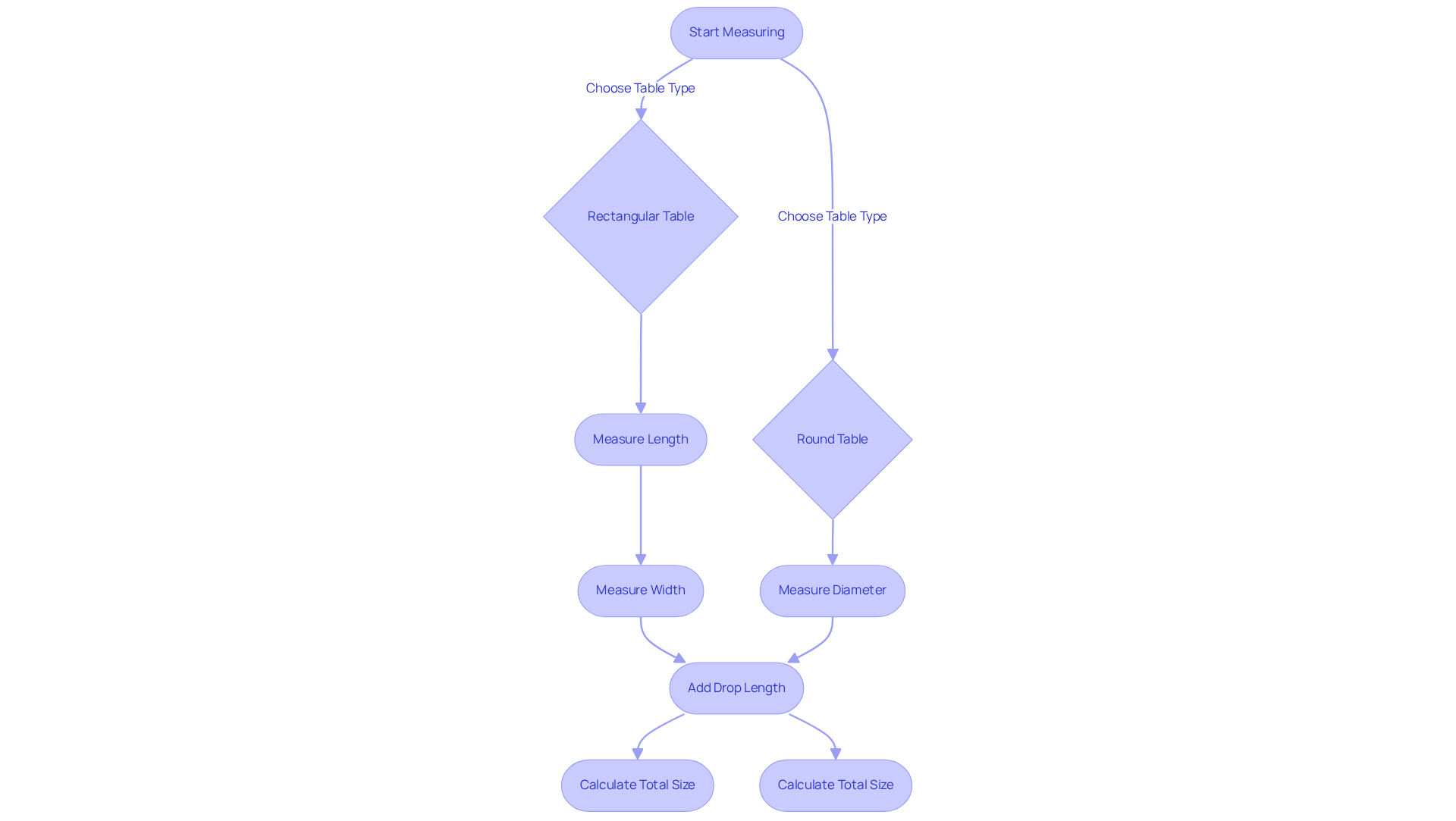
Measure Tables Accurately for Perfect Fit
To achieve a flawless fit for your white cotton covering, begin by accurately measuring the dimensions of your surface. For rectangular surfaces, measure both the length and width; for round ones, measure the diameter. Once you have these measurements, add the desired drop length on each side - typically between 10 to 12 inches for casual settings and 12 to 15 inches for formal occasions. The standard drop length for a round covering is also between 8 to 12 inches.
For instance, if your rectangular table measures 72 inches long and you desire a 10-inch drop, the necessary covering size would be 92 inches long. Remember, the most typical drop length for a white table cloth cotton is about 12 inches, providing a refined look without compromising functionality. This meticulous approach not only enhances the visual appeal of your setup but also ensures that the covering stays securely in place throughout the event.
Always measure twice to avoid mistakes. Be cautious of selecting a covering that is too small, as this can lead to an awkward appearance. Following these expert recommendations will ensure your event looks polished and professional.

Implement Care and Maintenance Routines for Longevity
To ensure the quality and longevity of your white cotton linens, establishing a consistent care routine is crucial. Research shows that washing them separately in cold water with a mild detergent prevents color bleeding and protects the fabric's integrity. Avoid bleach; it can compromise the fibers over time. For optimal results, air drying is recommended. However, if you choose to use a dryer, opt for a low heat setting to minimize shrinkage, which can reach up to 10% with tumble drying. Cotton cloths can also shrink between 4% and 5% when washed and dried naturally, so careful handling is essential.
Ironing should be performed while the linens are slightly damp. This method effectively eliminates wrinkles without harming the material. Additionally, promptly spot clean any stains to prevent them from setting, as fresh stains are significantly easier to treat. Avoid vigorous rubbing when removing stains to prevent damage to the fabric. By following these care instructions, you can guarantee that your linens stay vibrant and durable, ready to enhance the appearance of your occasions for years to come.

Explore Customization Options for Unique Event Themes
Customization is crucial for creating a unique atmosphere at your event. Consider options like embroidered logos, monograms, or themed patterns that truly resonate with the spirit of the occasion. For example, at weddings, linens adorned with the couple's initials or colors that complement the wedding palette can add a personal touch. Layering different fabrics or incorporating overlays not only adds depth but also visual interest to your settings, making them more dynamic.
Looking ahead to 2026, trends indicate a growing preference for customized linens, with couples increasingly opting for unique designs that reflect their personal style. Research shows that 70% of planners believe customized tablecloths enhance the overall aesthetic and guest experience. Collaborating with your linen supplier, such as IQ Linens, can reveal a variety of fabric options and design possibilities. This includes a wide selection of high-quality cocktail and dinner cloth napkins available in various colors and materials. These napkins, crafted from stain and wrinkle-resistant polyester and cotton/polyester blends, can be ordered with or without matching or complementing fabric coverings. This flexibility allows you to elevate your occasion's theme and leave a lasting impression on your guests. As interior designer Kit Kemp aptly states, "A beautifully dressed table elevates everyday meals into a special occasion," highlighting the essential role of table linens in event design.

Conclusion
Choosing the right white cotton tablecloths is not just a task; it’s a strategic decision that can elevate your event. Prioritizing quality, fit, and personalization is essential. High-quality materials, precise measurements, and proper care significantly enhance both the aesthetic and functional value of any gathering. This meticulous selection process not only boosts visual appeal but also ensures that your linens endure the test of time and frequent use.
Start with the foundation: selecting durable cotton, such as Egyptian cotton, which is a favorite among event planners for its elegance and longevity. Accurate measurements are crucial to achieving the perfect fit, while maintaining your linens through proper washing and care routines is equally important. Moreover, exploring customization options adds a unique touch that resonates with your event's theme, ensuring every detail contributes to a memorable experience.
Ultimately, investing in high-quality white cotton tablecloths is a decision that pays dividends in both style and practicality. By implementing these best practices, you can create inviting and beautifully presented settings that elevate any gathering. Embrace the opportunity to transform your events with thoughtfully chosen linens; they play a pivotal role in crafting an unforgettable atmosphere that your guests will cherish. Don’t just settle for ordinary - choose linens that reflect your commitment to excellence.
Frequently Asked Questions
What type of cotton is recommended for table cloths?
Long-staple cotton, particularly Egyptian cotton, is recommended for table cloths due to its strength and smooth texture.
Why is fabric weight important when selecting table cloths?
Heavier textiles drape beautifully, resist wrinkling, and are ideal for formal occasions. They also endure numerous washes while maintaining their color and texture.
What certifications should I look for in cotton table linens?
Look for certifications like Oeko-Tex Standard 100, which guarantees that the fabric is free from harmful substances.
How does investing in high-quality linens benefit me financially?
Investing in high-quality linens reduces the cost per occasion with each use, making it a financially sensible choice over time.
What should I do to ensure I select the right fabric for my event?
It is advisable to order a swatch to see and feel the fabric before placing your order to ensure it meets your expectations.
Where can I find a variety of high-quality table linens?
You can explore IQ Linens' extensive collection of fabrics to find the perfect match for your event.
List of Sources
- Select High-Quality Cotton for Durability and Aesthetics
- Fabric | Table Linen | Event Fabric | 100% Cotton (https://rodeohome.com/collections/fabric-table-linen-100-cotton?srsltid=AfmBOorcxNWMAxQTQnxM3TXHC2wSoaOqqi99tkIRa3Y6eeE_GXWgvUSV)
- The Best Tablecloths (https://nytimes.com/wirecutter/reviews/best-tablecloths)
- Hospitality Reset: Essential Linen & Supply Upgrades for 2026 (https://bostontextile.com/blogs/news/hospitality-reset-upgrades-for-2026?srsltid=AfmBOoq5otnuxGKtJd_s19irgNtfpDau1xchZZx8xhnYKXfAL2wvTnx5)
- How to Choose Luxury Table Linens for Wedding 2026: Ultimate Buyer’s Guide (https://wedding.alibaba.com/buyingguides/luxury-table-linens-for-wedding-2026)
- 9 Kitchen & Table Linen Trends for 2026: Elevate Your Dining with Modern Table Linens (https://simmerlyhome.com/blogs/journal/kitchen-table-linen-trends-2026?srsltid=AfmBOop50m47W6t7j33oMehtumc_X8hRlKjfDoVWn0ENgtJC3n9mBVuk)
- Measure Tables Accurately for Perfect Fit
- How to calculate tablecloth size based on your table size (https://gtlinens.com/retail/tablecloth-size?srsltid=AfmBOor07-nR7f19odTAdI0a7SfXigZa5IPWyFJrr9i83jTgYKH6xBHk)
- How-To Perfectly Measure Your Holiday Table Cloth (https://flandb.com/blogs/by-flandb/how-to-perfectly-measure-your-holiday-table-cloth?srsltid=AfmBOor4RYtTiDYH9KAtwmie3pvT9iD8Z4SC_25dheKQj_pOaz_iEHZl)
- How to Measure Tables for Buying a Tablecloth? - A Comprehensive Guide (https://allcottonandlinen.com/blogs/news/tablecloth-size-guide?srsltid=AfmBOoqTV0_cTnFx-lcbBB0XkvW6vGFb3iMBINW738FAugNHTXic0itZ)
- How to Measure your table for a Tablecloth - Full Guide (https://sandsnowlinen.us/blogs/blog/how-to-measure-your-table-for-a-tablecloth-full-guide?srsltid=AfmBOoqWNEPAE10xd2O7HZqvUL1qyOg6Cc5e-3Jt-s6o4rZgHJQ-ivt5)
- How to Measure a Table for the Right Size Tablecloth! (https://oilclothbytheyard.com/blogs/oilcloth-by-the-yard-blog-news-and-how-tos/how-to-measure-a-table-for-the-right-size-tablecloth?srsltid=AfmBOor2eEhYjjLVoobTuVvhOkOaN9yYWqXm7DW0Z6wEEs86TVGDDdGr)
- Implement Care and Maintenance Routines for Longevity
- How to Wash Linen and Care for Your Tablecloth (https://couleurnature.com/blogs/news/how-to-wash-linen-and-care-for-your-tablecloth?srsltid=AfmBOorl9O2ip-XuhEtLJufylhm5P0y9nQAXmCN_M-WEJURxmystVg7L)
- News - what is material of table cloth? how to wash them ? (https://deacory.com/news/what-is-material-of-table-cloth-how-to-wash-them)
- Tips for care, use of table linens - Concord Monitor (https://concordmonitor.com/2017/11/03/the-proper-way-to-wash-store-and-use-your-formal-tablecloths-and-napkins-13314279)
- Linen and Textile Care: A Breakdown of Lifespans and Wash Cycles | Vision Linens (https://visionlinens.com/blog/linen-textile-care-lifespans-wash-cycles?srsltid=AfmBOopyGMZFLquJ9CaeDfs2qdzzE13GASiUPwoZZwKW02gNk1WpFKZ8)
- Tablecloth Care : How to Wash, Iron, and Store Your Tablecloths Like a Pro (https://allcottonandlinen.com/blogs/news/how-to-wash-care-iron-tablecloth?srsltid=AfmBOoqcelmreCC7VQwE18tgt5vRQKsAzuGJHIdPPh6CcZjI94BSNaEb)
- Explore Customization Options for Unique Event Themes
- 9 Kitchen & Table Linen Trends for 2026: Elevate Your Dining with Modern Table Linens (https://simmerlyhome.com/blogs/journal/kitchen-table-linen-trends-2026?srsltid=AfmBOoqqPTwtGbIJuDjGjFy9pZmv5EgQ3Z8eHWSxMi57bhSRq-qfI1xX)
- The Chicest Table Decor Trends of 2026 For the Most Stylish Dinner Parties (https://homesandgardens.com/living/table-decor-trends-2026)
- 2026 Wedding Trends Every Event Professional Should Watch - Select Event Group (https://selecteventgroup.com/2026-wedding-trends-every-event-professional-should-watch)
- The Ultimate List of Tablecloth Trends to Watch This Year (https://thetableclothstore.com/blogs/news/the-ultimate-list-of-tablecloth-trends-to-watch-this-year?srsltid=AfmBOoo_IFKyuWKthhnz_CoBIRaimM6ZbeBoUr5fGV5Idep7zW3iKGfR)
- Top 2026 Wedding & Event Design Trends: Textures, Color Palettes and Tablescape Ideas - Reverie Social (https://reveriesocial.com/articles/top-2026-wedding-event-design-trends-textures-color-palettes-and-tablescape-ideas)