4 Best Practices for Choosing Restaurant Quality Tablecloths
Introduction
Selecting the perfect tablecloths for a restaurant is not merely a decorative choice; it’s a pivotal element that significantly impacts the overall dining experience. Research shows that the right tablecloth can enhance both aesthetics and functionality, making it essential for restaurant owners to understand the nuances of material quality, size, color, and maintenance.
With a plethora of options available, how can one ensure that their selection not only complements the ambiance but also withstands the test of time? This article explores best practices for choosing restaurant-quality tablecloths, offering expert recommendations that can elevate any dining establishment.
Evaluate Material Quality for Durability and Aesthetics
Choosing the right coverings for dining establishments hinges on the quality of restaurant quality tablecloths. Polyester and spun polyester emerge as top contenders, thanks to their exceptional durability, stain resistance, and ease of maintenance. These fabrics can endure 150-200 wash cycles without losing their color or shape, making them ideal for high-traffic dining environments. For example, many upscale restaurants have adopted spun polyester coverings from collections like Majestic and Duchess. These options not only exude elegance but also boast commercial-grade resilience. This blend of sophistication and practicality is crucial for delivering a polished dining experience.
When selecting tablecloths, it’s essential to consider your restaurant's specific needs-whether you prioritize a refined aesthetic, ease of cleaning, or a combination of both. Requesting fabric samples from IQ Linens is a wise step to assess texture and visual appeal before placing a bulk order. This ensures you know exactly what to expect upon delivery, reinforcing quality assurance. Research shows that the quality of materials, including restaurant quality tablecloths, directly impacts guest satisfaction and operational efficiency, underscoring the importance of investing in high-quality table linens.
To explore the extensive range of fabrics available at IQ Linens, visit our website and discover the perfect options for your dining experience. Don’t forget to order a swatch to ensure you make the best choice for your restaurant's needs.

Determine Appropriate Size and Fit for Tablecloths
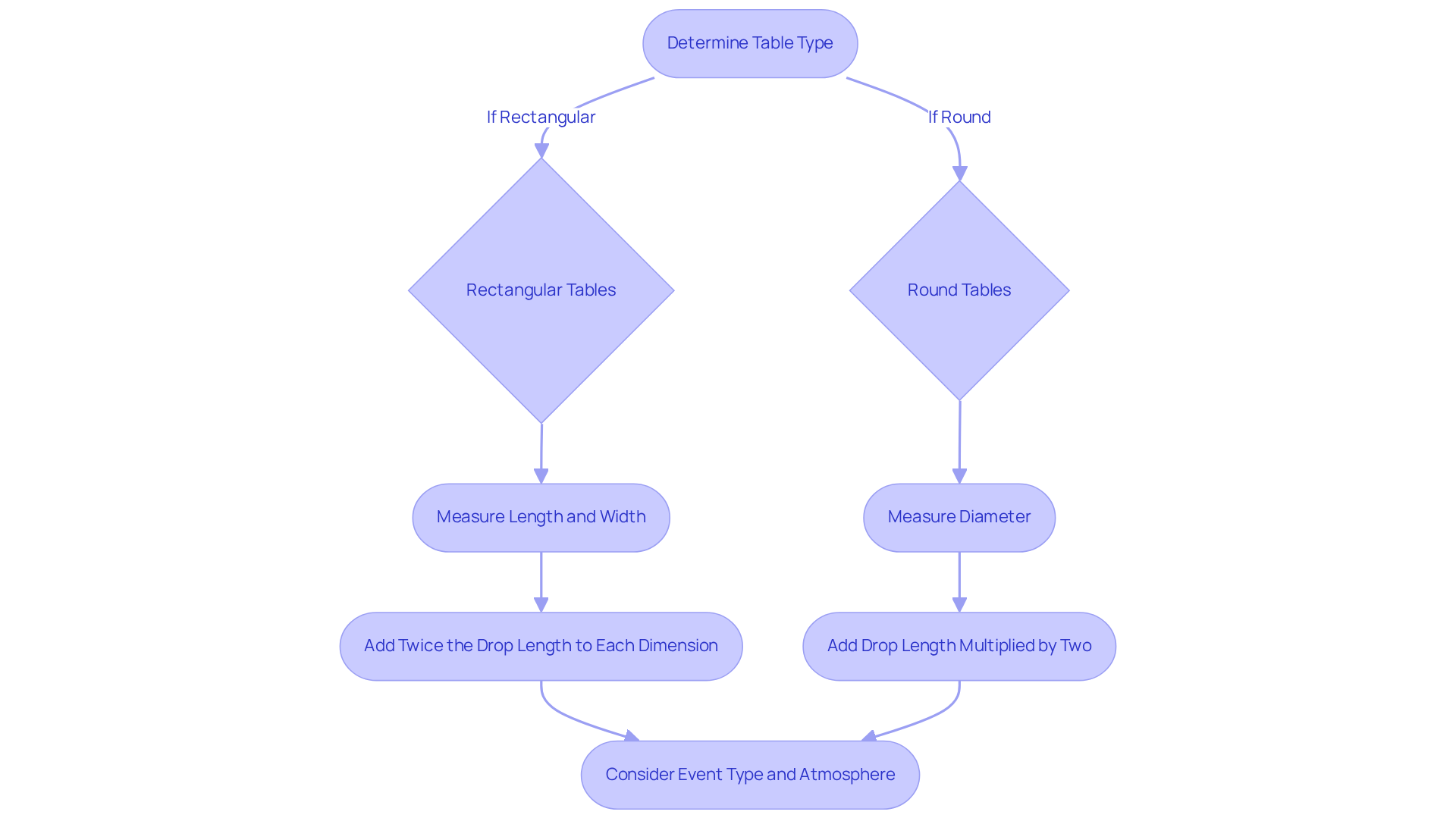
Achieving the perfect arrangement starts with precise measurements. For rectangular surfaces, measure the length and width, then add twice the desired drop length to each dimension. For round tables, measure the diameter and add the drop length multiplied by two. Standard drop lengths typically range from 6 to 8 inches for casual meals and 10 to 15 inches for formal settings. This careful consideration ensures that the tablecloth drapes elegantly while providing adequate coverage.
When assessing the drop length, consider the type of event and the intended atmosphere. These elements can significantly enhance the overall dining experience. Research shows that the right drop length not only elevates the table's aesthetic but also contributes to guest comfort. Industry standards suggest that a well-measured tablecloth can transform any gathering into a memorable occasion.
So, as you plan your next event, remember: precise measurements lead to stunning results. Ensure your linens, such as restaurant quality tablecloths, reflect the elegance and professionalism your event deserves.

Select Colors and Styles to Enhance Event Atmosphere
Color selection is not just an aesthetic choice; it’s a fundamental aspect of shaping the dining experience. Research shows that warm colors like red and orange stimulate appetite and create an energetic atmosphere, making them ideal for lively dining environments. Conversely, cooler tones such as blue and green promote calmness and relaxation, perfectly suited for establishments aiming for a serene ambiance.
When it comes to choosing restaurant quality tablecloths, it’s essential to align the colors with your establishment's theme and the emotions you wish to evoke. Neutral shades like white, beige, and gray provide a versatile backdrop that complements various décor styles while allowing food presentation to take center stage. Expert recommendations suggest that incorporating patterns and textures can further enhance visual interest and depth in your table settings.
Always evaluate how colors appear under your restaurant's specific lighting conditions. This ensures they contribute positively to the desired atmosphere. By making informed choices about color, you can significantly elevate the dining experience and leave a lasting impression on your guests.

Implement Care and Maintenance Practices for Longevity
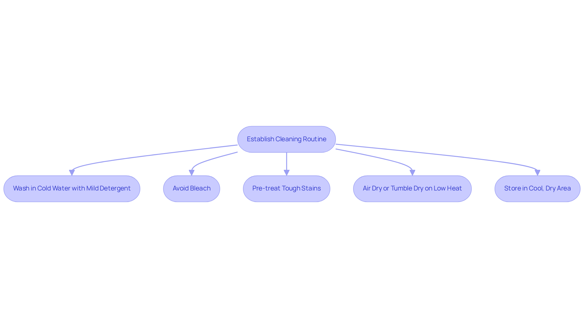
To maintain your linens in excellent condition, establishing a consistent cleaning and maintenance routine is essential. Research shows that for polyester linens, washing them in cold water with a mild detergent is crucial to prevent fading and shrinking. Avoid bleach, as it can compromise the fabric's integrity. For tough stains, pre-treat with a stain remover before washing. After cleaning, air dry or tumble dry on low heat to minimize wrinkles.
Proper storage is also vital; keep tablecloths in a cool, dry area, away from direct sunlight, to prevent discoloration. By implementing these practices, you can significantly extend the lifespan of your table linens, ensuring they consistently enhance your dining experience. Regular maintenance is particularly important in the hospitality industry, where restaurant quality tablecloths are subjected to frequent use and washing. Many establishments that use restaurant quality tablecloths adhere to a defined cleaning schedule every 2-3 uses or per event, reinforcing the importance of these practices.

Conclusion
Selecting the right tablecloths for a restaurant is not just a choice; it’s a pivotal decision that shapes the entire dining experience. Quality materials, precise sizing, thoughtful color choices, and diligent maintenance are essential elements that can transform an ordinary meal into an extraordinary occasion, enhancing guest satisfaction and operational efficiency.
Research shows that material quality is paramount. Polyester and spun polyester are standout options, celebrated for their durability and aesthetic appeal. Proper sizing is equally crucial; tablecloths must fit beautifully across various table shapes to create a polished look. Moreover, the selection of colors can evoke specific emotions, significantly enhancing the overall ambiance of the dining space. Consistent care routines are vital as well, prolonging the life of these linens and ensuring they maintain their elegance through frequent use.
Ultimately, investing in high-quality tablecloths and adhering to industry standards not only elevates the dining experience but also reflects the professionalism of the restaurant. By prioritizing these elements, restaurant owners can craft memorable experiences that keep guests coming back. Thoughtful tablecloth selection is not just an aesthetic choice; it’s a strategic decision that reinforces the restaurant's commitment to excellence in the hospitality industry. Take action now - choose the right linens and watch your dining experience flourish.
Frequently Asked Questions
What materials are recommended for restaurant tablecloths?
Polyester and spun polyester are recommended for restaurant tablecloths due to their exceptional durability, stain resistance, and ease of maintenance.
How many wash cycles can polyester and spun polyester tablecloths endure?
These fabrics can endure 150-200 wash cycles without losing their color or shape.
Why is the choice of tablecloth material important for dining establishments?
The choice of tablecloth material is important because it directly impacts guest satisfaction and operational efficiency, making it essential to invest in high-quality table linens.
What are some examples of tablecloth collections that upscale restaurants use?
Upscale restaurants often use spun polyester coverings from collections like Majestic and Duchess.
What factors should be considered when selecting tablecloths for a restaurant?
When selecting tablecloths, it is essential to consider your restaurant's specific needs, such as prioritizing a refined aesthetic, ease of cleaning, or a combination of both.
How can I assess the quality and appearance of tablecloth fabrics before ordering?
Requesting fabric samples from IQ Linens is a wise step to assess texture and visual appeal before placing a bulk order.
Where can I explore a range of fabrics for restaurant tablecloths?
You can explore the extensive range of fabrics available at IQ Linens by visiting their website.
List of Sources
- Evaluate Material Quality for Durability and Aesthetics
- Why Polyester Fabric is the Ideal Choice for Tablecloths (https://mytextilefabric.com/blogs/news/why-polyester-fabric-is-the-perfect-choice-for-tablecloths?srsltid=AfmBOoqweLsUpiYlicF_QcPzMdArro5Jib_g_lMzYiIKeamjFlGhKBWo)
- Linen and Textile Care: A Breakdown of Lifespans and Wash Cycles | Vision Linens (https://visionlinens.com/blog/linen-textile-care-lifespans-wash-cycles?srsltid=AfmBOopk34WlW-en8sd-Hj36yrCPM-TDxcCgxZAVnMk0GntYw2ICZMxx)
- 10 Benefits of Polyester Table Covers for Event Planners (https://go.iqlinens.com/blog/10-benefits-of-polyester-table-covers-for-event-planners)
- In the hospitality industry, sheets and linens endure heavy daily use, frequent laundering, and stringent hygiene standards. Commercial-grade textiles are specifically engineered to withstand these demands while maintaining comfort, appearance, and longevity. This guide details the durability features and maintenance protocols essential for managing high-traffic hospitality linens effectively. (https://zigpoll.com/content/could-you-provide-details-on-the-durability-and-maintenance-requirements-of-your-sheets-and-linens-specifically-designed-for-hightraffic-commercial-use-in-the-hospitality-industry)
- Wrinkle-Resistant Polyester Table Cloths for Any Occasion (https://sthometextile.com/news/wrinkle-resistant-polyester-table-cloths-for-any-occasion.html)
- Determine Appropriate Size and Fit for Tablecloths
- Standard Tablecloth Sizes: A Guide | Consumer Textile Corporation (https://ctc-corp.net/blog/standard-tablecloth-sizes)
- Tablecloth Size Chart (https://bergenlinen.com/table-linen-sizes)
- What Size Tablecloth do i need? (https://richardhaworth.co.uk/news/what-size-tablecloth-do-i-need)
- Tablecloth Size Guide | Sur La Table – Lid & Ladle (https://learn.surlatable.com/tablecloth-buying-guide)
- Select Colors and Styles to Enhance Event Atmosphere
- What the color of your restaurant means (https://foodchainmagazine.com/what-the-color-of-your-restaurant-means)
- Color Psychology in Hospitality Design: How Palette Choices Impact Guest Experience and Behavior - Remick Architecture (https://remickarch.com/2025/05/color-psychology-in-hospitality-design-how-palette-choices-impact-guest-experience-and-behavior)
- Using colour psychology at your restaurant | Tableo (https://tableo.com/operations/colour-psychology-for-restaurants)
- Why Color Impacts Your Restaurant (https://business.com/articles/how-to-color-restaurant-food)
- Implement Care and Maintenance Practices for Longevity
- How to Wash Tablecloths: Hotel Tips – No Wrinkles, No Stains (https://winsham.com/blogs/view/how_to_wash_tablecloths?srsltid=AfmBOoqD0wyJwdYbFN6OXrQhDt_CO3zlzJ1JKyJqP12KErcq_-eJNtMn)
- Care Instructions for Polyester Tablecloths (https://liftyourtable.com/pages/care-instructions-for-polyester-tablecloths?srsltid=AfmBOooDJRvUtuVMQ80sCq4vmF_5x0zoqinPrfmBrU-kCa7Pyc4-RhR_)
- The Lifespan of Hotel Linens and Bed Sheets: From Purchase to Disposal - Hotel and Spa Essentials (https://hotelandspaessentials.com/blog/the-lifespan-of-hotel-linens-and-bed-sheets-from-purchase-to-disposal)
- How To Clean Polyester Tablecloths (https://eventstable.com/blog/how-to-clean-polyester-tablecloths?srsltid=AfmBOoqIhFaq-p9yb6j8pfeYcK057CXV0Cfpj-HjNR0WRl05Ae-4d2fs)
- Proper Washing & Maintenance of Tablecloths for Longevity (https://crist.gr/en/blogs/news/σωστό-πλύσιμο-amp-συντήρηση-τραπεζομάντηλων-για-μακροζωία)