4 Best Practices for Budget-Friendly Table Linens for Events
Introduction
Selecting the right table linens can dramatically transform the atmosphere of any event. Yet, many hosts underestimate the significance of this detail. By understanding the event type and theme, you can make informed choices that not only enhance aesthetics but also align with your budget constraints.
However, with a plethora of options available, how do you strike the right balance between style and affordability? This article explores four best practices for choosing budget-friendly table linens that elevate your gatherings without breaking the bank. Remember, every detail contributes to a memorable experience, and the right linens can make all the difference.
Define Event Type and Theme for Linen Selection
Defining the type and theme of an occasion is crucial for effective linen selection. Whether you're planning a wedding, corporate gathering, or casual family reunion, understanding the occasion's purpose significantly influences your choices. For formal weddings, elegant fabrics such as satin or damask are ideal. In contrast, casual outdoor picnics benefit from relaxed materials like cotton or polyester, known for their durability and ease of maintenance. Research shows that around 60% of occasion pictures prominently showcase the appropriate fabrics, underscoring their importance in defining the gathering's aesthetic.
When considering color palettes and decor styles, it's essential that fabrics complement these elements to create a cohesive look. For instance, rustic themes can be beautifully enhanced with burlap or natural fibers, evoking a warm, inviting atmosphere. Industry standards suggest that coordinating fabric selections with the occasion's theme not only enhances visual attractiveness but also ensures that every detail contributes to a cohesive and unforgettable experience. By prioritizing these best practices, you can create stunning events that resonate with guests and leave a lasting impression.
So, as you plan your next event, remember: budget-friendly table linens for events are not just an accessory; they are a vital part of the overall experience. Make informed choices that reflect the occasion's theme and elevate your gathering to new heights.

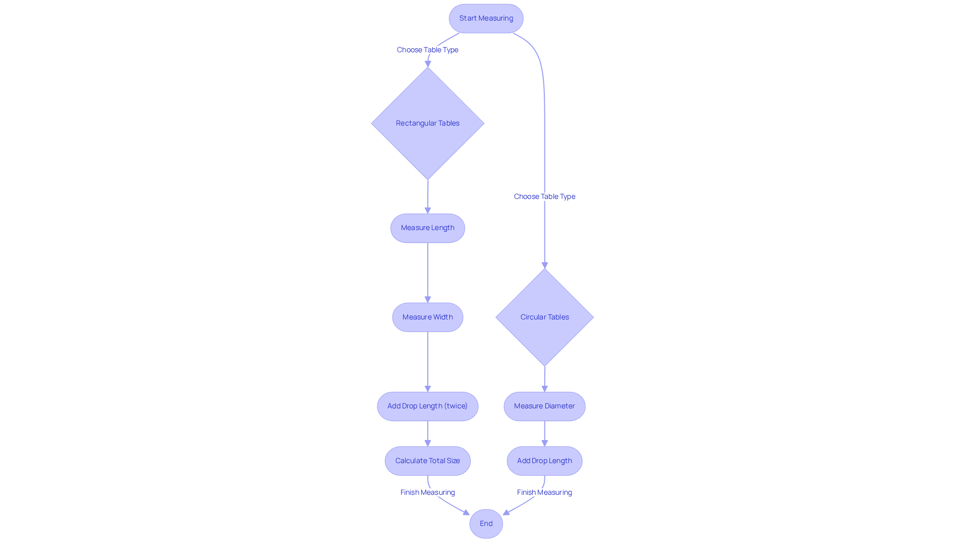
Measure Tables Accurately for Perfect Fit
To ensure your linens fit perfectly, precise measurements are essential. Start by measuring the length and width of rectangular surfaces or the diameter of circular ones. For rectangular surfaces, add twice the desired drop length - the amount of fabric that hangs over the edge - to both the length and width. For round tables, add the drop length to the diameter. This ensures that the linens not only fit well but also create a visually appealing drape.
A common mistake is underestimating the drop length. Casual settings typically require a drop of 6-8 inches, while formal events often use a drop of 15 inches or more. Additionally, it's important to consider extensions, as neglecting to do so can result in improper coverage. By taking the time to measure precisely and using a fabric size chart, you can avoid last-minute adjustments and ensure a polished presentation.
As observed by professionals in the industry, "The details truly matter" when it comes to creating an inviting atmosphere. Making precise measurements is not just a task; it's a strategic choice for successful planning. Remember, using budget-friendly table linens for events can elevate your occasion, so don’t overlook this crucial step!

Choose Cost-Effective Fabrics for Longevity and Style
When selecting budget-friendly table linens for events, it’s crucial to prioritize materials that blend style with durability. Polyester emerges as a top choice due to its stain resistance, durability, and cost-effectiveness, making it particularly suitable for high-turnover events like weddings and corporate functions. For those seeking a more refined look, poly-cotton blends deliver the softness of cotton alongside the resilience of polyester, ensuring both comfort and longevity.
Fabrics such as spun polyester not only offer a luxurious feel but are also easy to maintain, making them perfect for repeated use. Investing in high-quality materials may involve a higher initial cost, yet their durability and reusability can lead to substantial savings over time. Many successful events have showcased the effectiveness of polyester and poly-cotton fabrics, demonstrating their ability to endure frequent laundering while retaining their aesthetic appeal.
By thoughtfully selecting budget-friendly table linens for events, you can create stunning arrangements that last, enhancing the overall experience of your gatherings without straining your budget. Make the smart choice today and elevate your events with linens that combine elegance and practicality.

Utilize Rental Services and Package Deals for Savings
Renting budget-friendly table linens for events provides an intelligent solution for event organizers who aim to balance quality with budget constraints. Numerous rental firms provide attractive bundle offers that include budget-friendly table linens for events, which simplify the planning process and reduce overall costs. For instance, utilizing basic polyester coverings for main tables while opting for luxurious materials like Majestic Dupioni or Pizzazz Spandex for accent tables allows for a stylish mix-and-match approach. This strategy not only adheres to budgetary limits but also utilizes budget-friendly table linens for events to enhance the visual appeal.
Moreover, leasing fabrics alleviates the burdens of storage and maintenance post-event, making it a practical choice for many organizers. By selecting rental services, you gain access to an extensive array of styles and colors, ensuring your occasion radiates a polished and professional look. Event planners have observed that budget-friendly table linens for events not only conserve funds but also elevate the overall guest experience, showcasing the transformative impact of well-chosen textiles.
Furthermore, leasing textiles promotes sustainability by minimizing waste associated with single-use purchases, aligning with modern eco-conscious values. At IQ Linens, you can discover a broad selection of premium cloth napkins in various colors and materials, including stain and wrinkle-resistant options. Customizable features such as finishing options and corner styles enable you to tailor your linens to suit your event perfectly, while bulk order savings make it a cost-effective choice for larger gatherings.

Conclusion
Selecting the right table linens is not just a detail; it’s a fundamental aspect of event planning that can dramatically influence the overall ambiance and guest experience. Understanding the significance of the event type and theme, taking precise measurements, choosing durable and cost-effective fabrics, and considering rental options are essential steps that can help organizers create stunning settings without overspending. Budget-friendly table linens are not merely decorative; they play a crucial role in enhancing the occasion's aesthetic and ensuring a memorable gathering.
Throughout this article, we’ve highlighted several best practices. The selection of linens should reflect the event's theme, with careful attention to color and fabric type to create a cohesive look. Accurate table measurements are essential to achieve the perfect fit, while choosing materials like polyester and poly-cotton blends offers both style and longevity. Utilizing rental services can provide access to a variety of options, making it easier to stay within budget while still achieving a polished appearance.
Ultimately, the choices made regarding table linens can transform an ordinary event into an extraordinary experience. Embracing these best practices will not only enhance the visual appeal of gatherings but also promote sustainable practices by reducing waste through rentals. As event planners consider their linen selections, prioritizing quality and theme alignment will ensure that every detail contributes to an unforgettable occasion, leaving a lasting impression on all attendees. So, why settle for ordinary when you can elevate your event with the right linens?
Frequently Asked Questions
Why is defining the event type and theme important for linen selection?
Defining the event type and theme is crucial because it significantly influences the choices of fabrics and styles that will enhance the overall aesthetic of the occasion.
What types of fabrics are recommended for formal weddings?
For formal weddings, elegant fabrics such as satin or damask are ideal choices.
What materials are suitable for casual outdoor picnics?
Casual outdoor picnics benefit from relaxed materials like cotton or polyester, which are known for their durability and ease of maintenance.
How does the choice of fabric impact the visual appeal of an event?
The choice of fabric impacts visual appeal by ensuring that it complements the color palettes and decor styles, creating a cohesive look that enhances the overall atmosphere of the event.
What fabric types are recommended for rustic-themed events?
Rustic themes can be beautifully enhanced with burlap or natural fibers, which evoke a warm and inviting atmosphere.
What is the significance of coordinating fabric selections with the event's theme?
Coordinating fabric selections with the event's theme enhances visual attractiveness and ensures that every detail contributes to a cohesive and unforgettable experience.
How do budget-friendly table linens play a role in event planning?
Budget-friendly table linens are not just accessories; they are vital parts of the overall experience and can elevate the gathering to new heights when chosen thoughtfully.
List of Sources
- Define Event Type and Theme for Linen Selection
- 4 Best Practices for Choosing Linens for Events (https://go.ultimatetextile.com/blog/4-best-practices-for-choosing-linens-for-events)
- Table Linen Market | Global Market Analysis Report - 2035 (https://futuremarketinsights.com/reports/table-linen-market)
- 4 Best Practices for Choosing Table Covers for Events (https://go.ultimatetextile.com/blog/4-best-practices-for-choosing-table-covers-for-events)
- How to Pick Linens for Different Event Themes (https://letsdolinens.com/post/pick-linens-different-event-themes)
- Select the Perfect Tablecloth: A Step-by-Step Guide for Event Planners (https://go.ultimatetextile.com/blog/select-the-perfect-tablecloth-a-step-by-step-guide-for-event-planners)
- Measure Tables Accurately for Perfect Fit
- How to Size a Tablecloth Correctly (https://lenox.com/blogs/buying-guide/how-to-size-a-tablecloth)
- 4 Best Practices for Choosing Standard Table Cloths for Events (https://go.iqlinens.com/blog/4-best-practices-for-choosing-standard-table-cloths-for-events)
- Select the Perfect Tablecloth: A Step-by-Step Guide for Event Planners (https://go.ultimatetextile.com/blog/select-the-perfect-tablecloth-a-step-by-step-guide-for-event-planners)
- How-To Perfectly Measure Your Holiday Table Cloth (https://flandb.com/blogs/by-flandb/how-to-perfectly-measure-your-holiday-table-cloth?srsltid=AfmBOooZIfZNLOxLekFygf3XwyJgKjhmdJnsBLzTmTx-5LXZ7XnQhys-)
- Let’s Talk Linens: The Ultimate Guide to Table Linen Sizes (https://partyrentalltdblog.com/lets-talk-linens-the-ultimate-guide-to-table-linen-sizes)
- Choose Cost-Effective Fabrics for Longevity and Style
- Choosing the Perfect Party Table Cloth for Every Celebration (https://gettent.com/blog/choosing-the-perfect-party-table-cloth-for-every-celebration?srsltid=AfmBOooksPX_KaJYuKO8wWSpONd4zxFGRqxzDd6S6HCbH0WkIOi35thc)
- North America Table Linen Market will grow at a CAGR of 4.8% from 2024 to 2031. (https://cognitivemarketresearch.com/regional-analysis/north-america-table-linen-market-report)
- Top Tips for Renting Event Linens on a Budget (https://letsdolinens.com/post/tips-renting-event-linens)
- Table and Kitchen Linen Market | Global Market Analysis Report - 2035 (https://futuremarketinsights.com/reports/table-and-kitchen-linen-market)
- United States Table Linen Market Chart | Size, Growth & Forecast Visualization (https://linkedin.com/pulse/united-states-table-linen-market-chart-size-fzjof)
- Utilize Rental Services and Package Deals for Savings
- Top Tips for Renting Event Linens on a Budget (https://letsdolinens.com/post/tips-renting-event-linens)
- The Benefits of Renting Linens for Luxury Events (https://mpartyrental.com/benefits-of-renting-linens)
- 10 Essential Benefits of Linen Rental Services for Event Planners (https://go.iqlinens.com/blog/10-essential-benefits-of-linen-rental-services-for-event-planners)
- 7 Benefits of Choosing Tablecloth Rental Near Me for Events (https://go.ultimatetextile.com/blog/7-benefits-of-choosing-tablecloth-rental-near-me-for-events)
- Budget-Friendly Tips for Renting Event Linens (https://letsdolinens.com/post/rent-event-linens-without-breaking-bank)