10 Standard Tablecloth Sizes in CM Every Event Planner Should Know
Introduction
Understanding the significance of tablecloth sizes can truly transform an ordinary event into an extraordinary experience. Event planners often grapple with the challenge of selecting the perfect dimensions that enhance both aesthetics and functionality. This ensures that each gathering resonates with elegance. With a variety of standard tablecloth sizes available, it’s crucial to delve into the essential measurements every planner should know. The right choices can elevate the atmosphere and create memorable occasions.
What are the key dimensions that can make or break an event’s visual appeal? Research shows that the correct tablecloth size not only complements the decor but also influences the overall ambiance. Industry standards suggest that understanding these measurements is vital for achieving a polished look. So, let’s explore how the right tablecloth can elevate your next event.
IQ Linens: Your Source for Quality Tablecloth Sizes
IQ Linens offers an extensive selection of standard tablecloth sizes in cm to meet the diverse needs of event planners. Our commitment to quality shines through in our USA-manufactured products, ensuring durability and consistency across our offerings. Whether for intimate gatherings or grand celebrations, we cater to every occasion with a varied inventory that includes multiple shapes and sizes, making it easy for planners to find the perfect match for their arrangements.
To achieve the ideal drape for your linens, accurate surface measurements are crucial. We recommend consulting our 'Find Your Fit' measuring guide for detailed instructions. Recent trends reveal a shift towards softer tones and textured fabrics, enhancing the overall aesthetic of events. For example, candy-inspired shades like bubblegum pink and citrus yellow are becoming increasingly popular for spring and summer tablescapes, allowing planners to create vibrant and inviting atmospheres. Research shows that many organizers prioritize standard tablecloth sizes in cm that provide a floor-length drop, typically requiring a diameter of 120 inches for round tables and 60x126 inches for banquet tables.
Investing in high-quality linens not only elevates the appearance of your gatherings but also makes financial sense. With each use, your cost per occasion decreases, enabling you to build a beautiful and practical collection that pays off over time. Industry experts emphasize the importance of selecting the right table covering dimensions, particularly standard tablecloth sizes in cm: 'A beautifully dressed table elevates everyday meals into a special occasion,' states interior designer Kit Kemp. This highlights how a careful choice of covering can transform the atmosphere of any gathering.
Successful events often showcase the effective use of standard tablecloth sizes in cm, demonstrating how the right dimensions can enhance both aesthetic appeal and functionality. By staying informed about the latest trends and preferences, organizers can make educated choices that enrich their gatherings, ensuring a memorable experience for all attendees. To facilitate this process, we encourage you to consult our sizing guides to select the ideal covering for your specific event needs.
Standard Rectangular Tablecloth Sizes in CM
- 120 x 180 cm is classified among the standard tablecloth sizes in cm, making it suitable for 4-6 people and providing a comfortable fit with a neat appearance.
- 132 x 229 cm: This dimension, which is one of the standard tablecloth sizes in cm, is ideal for 6-8 people and ensures ample coverage with an elegant drop.
- 152 x 274 cm is among the standard tablecloth sizes in cm, ideal for accommodating 8-10 people and providing a polished look at larger gatherings.
- 183 x 305 cm: This is one of the standard tablecloth sizes in cm, best suited for larger gatherings of 10-12 people, offering a generous overhang that enhances the overall presentation.
These typical dimensions not only accommodate the designated number of guests but also ensure that the coverings provide sufficient overhang, which is vital for an elegant setting. Research shows that choosing the appropriate cloth size is essential for establishing a welcoming ambiance and enhancing the dining experience. Event planners should prioritize this aspect to elevate their events.

Standard Round Tablecloth Sizes in CM
For a 90 cm diameter surface, a 180 cm round cover is ideal for complete coverage, providing a refined drop that enhances the overall display. Similarly, a 120 cm diameter surface pairs best with a 240 cm round covering, ensuring a floor-length drop that adds sophistication to any event. When it comes to a 150 cm diameter table, opting for a 270 cm round covering creates an elegant look, allowing for a graceful drape that elevates the table's aesthetic appeal.
These suggested dimensions, reflecting the standard tablecloth sizes in cm, not only guarantee a polished appearance but also contribute to a smooth dining experience. For achieving a neat and cohesive aesthetic, particularly in formal settings, it is essential to consider appropriate covering measurements such as standard tablecloth sizes in cm. As industry experts emphasize, knowing the correct round measurements, particularly the standard tablecloth sizes in cm, is crucial for achieving the desired aesthetic and functionality, enhancing overall decor and contributing to a seamless dining experience. Moreover, formal dining surfaces ideally feature a 15-inch overhang, which underscores the importance of selecting the right standard tablecloth sizes in cm. For example, a 48-inch round surface pairs well with a 90-inch round covering for a refined look, while a 132-inch round cloth provides a complete drop for a 72-inch round top.
To ensure your linens drape perfectly, accurate measurement of your surface is essential. For guidance on measuring, visit our 'How to Measure' section. Explore IQ Linens' extensive collection of high-quality fabrics to find the perfect match for every occasion.

Standard Square Tablecloth Sizes in CM
- 90 x 90 cm: Perfect for intimate gatherings of 2-4 people, this size creates a cozy atmosphere that encourages connection.
- 120 x 120 cm: This dimension is ideal for accommodating 4-6 guests, providing ample space for both dining and décor, ensuring a delightful experience.
- 150 x 150 cm: Best suited for larger groups of 6-8 people, it guarantees a comfortable dining experience complemented by an elegant drop.
The use of standard tablecloth sizes in cm not only ensures a snug fit but also enhances the overall aesthetic of your setting, making them a preferred choice for successful events. As experienced organizers emphasize, selecting the appropriate standard tablecloth sizes in cm is crucial for achieving both functionality and elegance in your event presentations.
Research shows that the right table size can significantly impact the atmosphere of your gathering. Don't underestimate the importance of these choices - make the right selection to elevate your event.

Standard Oval Tablecloth Sizes in CM
- 60 x 90 cm: This size, which falls under the standard tablecloth sizes in cm, is ideal for small oval surfaces, comfortably accommodating 4-6 individuals. It offers a tidy look that enhances the intimacy of close gatherings.
- 67 x 104 cm: This dimension is one of the standard tablecloth sizes in cm, perfect for medium oval surfaces and accommodates 6-8 individuals, ensuring a balanced drop that contributes to a refined appearance.
- 74 x 116 cm: This size, which is among the standard tablecloth sizes in cm, is perfect for larger oval surfaces, accommodating 8-10 individuals. It provides generous coverage and sophistication, making it an excellent choice for formal occasions.
These suggested dimensions not only elevate the visual charm of your arrangement but also effectively complement the distinctive form of oval surfaces. By choosing the right size, you create a sophisticated ambiance that enhances any occasion. Don't underestimate the impact of well-chosen linens; they are essential in setting the tone for your event.

Choosing the Right Tablecloth Size for Your Event
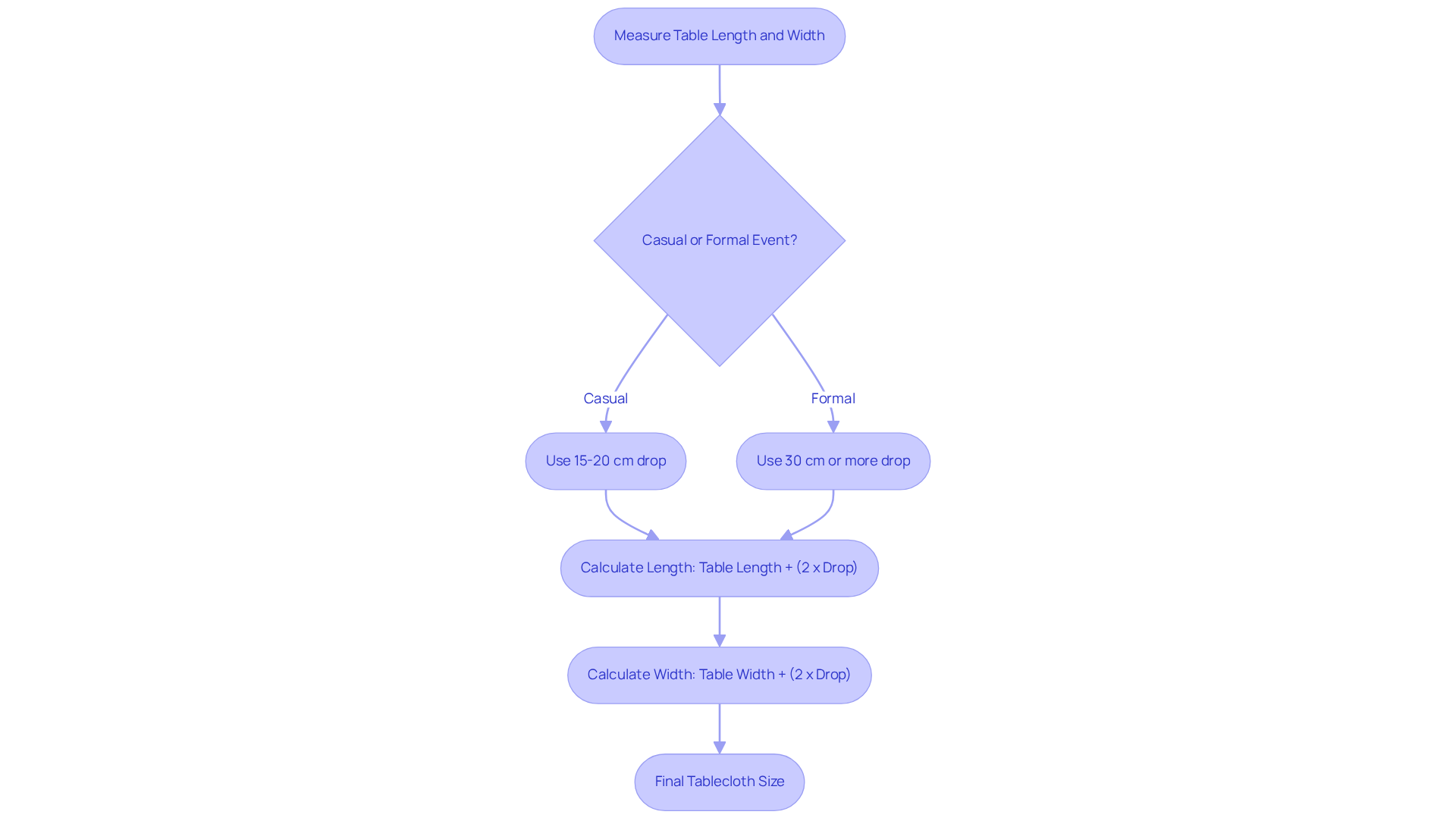
Choosing the right standard tablecloth sizes in cm is crucial for achieving the desired aesthetic at any event. Start by measuring the length and width of your surface. For casual settings, a standard drop length of 15-20 cm is typically sufficient. However, formal occasions often require a drop of 30 cm or more.
To find the appropriate standard tablecloth sizes in cm, add twice the desired drop to both the length and width of the surface. For example, if you have a rectangular surface measuring 180 cm long and 75 cm wide with a desired drop of 30 cm, the calculation for determining standard tablecloth sizes in cm would be:
- 180 cm + (2 x 30 cm) for length, resulting in 240 cm
- 75 cm + (2 x 30 cm) for width, resulting in 135 cm
This method ensures an ideal fit that not only protects the table but also enhances the overall appearance of your event.
Remember, a carefully selected covering can significantly elevate the atmosphere, making it an essential element in your planning toolkit. Additionally, consider pairing your cloth with luxurious chair ties from IQ Linens in complementary colors and textures to further enhance your event's aesthetics. As one event planner noted, "Choosing the right size tablecloth can elevate the overall look of your event."
So, are you ready to transform your event with the perfect linens?

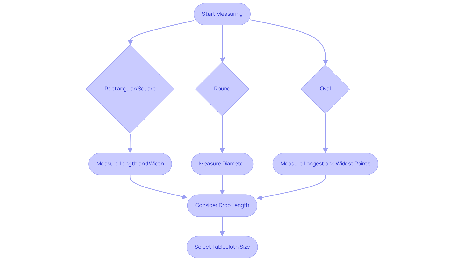
Tips for Measuring Tables for Tablecloth Sizes
Use a flexible measuring tape for accurate dimensions. For rectangular and square surfaces, measure both the length and width; for round surfaces, measure the diameter. When measuring oval tables, capture the longest and widest points to ensure a proper fit. Always consider the desired drop length when determining the suitable cloth dimensions. A typical drop for informal occasions ranges from 8 to 12 inches, which can help tailor the atmosphere to the event.
These guidelines are essential for selecting the appropriate fabric size for your occasion, particularly when taking into account standard tablecloth sizes in cm to enhance both aesthetics and practicality. Remember, as industry professionals emphasize, precise measurements are crucial to avoid common errors that can lead to mismatched tablecloths, especially when considering standard tablecloth sizes in cm. Additionally, elevate your gathering's decor with luxurious chair ties from IQ Linens, available in Basic Polyester and Duchess Satin. Coordinating these chair sashes with your table settings can create a cohesive and elegant appearance, making your gathering truly memorable.

The Aesthetic Impact of Tablecloth Sizes on Events
The standard tablecloth sizes in cm are crucial in setting the tone and atmosphere of any event. A well-fitted covering not only enhances the overall aesthetic but also creates a polished and cohesive look that resonates with guests. For formal occasions, floor-length coverings exude elegance, while shorter drops can foster a more relaxed ambiance. Considering the right standard tablecloth sizes in cm significantly enhances visual attractiveness and contributes to guest comfort, making this an essential consideration for planners.
Research shows that the visual effect of coverings often goes unnoticed, yet they possess the ability to transform a typical occasion into an exceptional experience. Successful events have demonstrated that a careful choice of cloth sizes can elevate the overall experience, ensuring that every detail aligns with the intended atmosphere.
As you plan your next event, remember that the standard tablecloth sizes in cm are not just a detail; they’re a vital element that can enhance your guests' experience. Make the informed choice today and let your event shine.

Common Mistakes in Choosing Tablecloth Sizes
Neglecting the drop length can significantly undermine the professionalism of your event's appearance. A cover that is too short fails to convey the desired elegance. Precise measurements are essential; always verify dimensions against standard tablecloth sizes in cm to ensure a proper fit that enhances the aesthetic of your furniture.
Choosing the incorrect shape is a common pitfall; ensure that the cover shape aligns with the table shape for a cohesive and polished look. Furthermore, overlooking fabric quality can greatly diminish the overall aesthetic. Premium materials such as satin, linen, or polyester elevate the atmosphere, while low-quality fabrics may appear cheap and negatively impact the ambiance. Additionally, failing to consider the shrinkage of natural fibers like cotton can lead to an improper fit after washing.
To further enhance your occasion, consider matching your linens with luxurious chair ties from IQ Linens. Selecting identical hues for your linens, napkins, and chair ties can create a unified appearance, while contrasting colors can introduce depth and intrigue. For instance, combining white linens with turquoise cloth napkins and chair sashes can elevate the overall aesthetic, making your gathering truly unforgettable.
By avoiding these common mistakes and measuring with precision according to standard tablecloth sizes in cm, planners can ensure a successful and visually appealing arrangement that leaves a lasting impression on guests.

Explore Versatile Tablecloth Sizes at IQ Linens
IQ Linens offers a wide range of standard tablecloth sizes in cm to cater to the diverse needs of event organizers. Our offerings include customizable options and standard tablecloth sizes in cm, both rectangular and round, ensuring that every occasion achieves its desired aesthetic and functionality. To ensure your linens drape perfectly, accurate surface measurements are crucial. For guidance on measuring, visit our 'How to Measure' section.
The most popular sizes among event planners in 2026 include:
- 90 x 132 cm for rectangular tables, delivering ample coverage for standard setups.
- Among the standard tablecloth sizes in cm, 120 cm round cloths are ideal for creating a refined appearance on circular surfaces.
- The standard tablecloth sizes in cm feature 150 x 150 cm for square tables, providing versatility in design and layout.
These dimensions not only enhance the visual appeal of events but also contribute to a seamless dining experience. Research shows that selecting the right standard tablecloth sizes in cm can transform an ordinary gathering into an extraordinary one, making it essential for organizers to thoughtfully evaluate their options. Successful events utilizing a variety of tablecloth sizes from IQ Linens have demonstrated that careful linen selections significantly elevate the overall atmosphere, leaving lasting impressions on guests.
Additionally, our fabric options, such as Basic Polyester for durability and Majestic for elegance, offer the perfect blend of functionality and style. Customization through layering linens with overlays or runners further enriches the ambiance, making it vital for planners to consider their choices carefully. Explore our collection of high-quality fabrics to find the perfect match for your next event.
Conclusion
Choosing the right standard tablecloth sizes in cm is crucial for setting the perfect atmosphere at any event. The selection of table coverings not only enhances aesthetic appeal but also significantly elevates the overall experience of the gathering. By understanding the various dimensions available and their impact on event decor, planners can make informed decisions that truly enhance their occasions.
This article has shared key insights into the importance of standard tablecloth sizes in cm. From rectangular to round, square to oval, each size serves a specific purpose, accommodating different guest numbers while ensuring an elegant drop. Accurate measurements and the latest trends in fabric choices highlight how these elements work together to create a cohesive and inviting setting.
Ultimately, the right tablecloth size is more than just a detail; it’s a fundamental aspect of event planning that can transform an ordinary gathering into a memorable experience. By prioritizing the selection of appropriate tablecloth dimensions and considering their aesthetic impact, event planners can ensure that their events not only look polished but also resonate with guests.
- Embrace the opportunity to enhance your next event with the perfect linens from IQ Linens.
- Watch as your gatherings shine with elegance and sophistication.
Frequently Asked Questions
What types of tablecloth sizes does IQ Linens offer?
IQ Linens offers an extensive selection of standard tablecloth sizes in centimeters, catering to various needs for event planners, including multiple shapes and sizes for different occasions.
Why is it important to measure surfaces accurately for tablecloths?
Accurate surface measurements are crucial to achieve the ideal drape for your linens. This ensures that the tablecloth fits well and enhances the overall aesthetic of the event.
What are some current trends in tablecloth colors and fabrics?
Recent trends show a shift towards softer tones and textured fabrics, with popular colors for spring and summer tablescapes including candy-inspired shades like bubblegum pink and citrus yellow.
What are the standard rectangular tablecloth sizes offered by IQ Linens?
The standard rectangular tablecloth sizes include:
- 120 x 180 cm for 4-6 people
- 132 x 229 cm for 6-8 people
- 152 x 274 cm for 8-10 people
- 183 x 305 cm for 10-12 people
What are the recommended round tablecloth sizes for various table diameters?
The recommended round tablecloth sizes include:
- For a 90 cm diameter table, a 180 cm round cover is ideal.
- For a 120 cm diameter table, a 240 cm round covering is best.
- For a 150 cm diameter table, a 270 cm round covering is recommended.
How does the choice of tablecloth size affect event ambiance?
Choosing the appropriate tablecloth size is essential for establishing a welcoming ambiance and enhancing the dining experience, contributing to the overall aesthetic appeal and functionality of the event.
What is the recommended overhang for formal dining surfaces?
Formal dining surfaces ideally feature a 15-inch overhang, which is important for achieving the desired aesthetic and functionality of the table setting.
Where can I find guidance on measuring for tablecloths?
For guidance on measuring, you can visit the 'How to Measure' section on the IQ Linens website.
List of Sources
- IQ Linens: Your Source for Quality Tablecloth Sizes
- What Size Tablecloth Do I Need? A Guide for Weddings, Parties & Events (https://eventsource.com/what-size-tablecloth-guide)
- The Chicest Table Decor Trends of 2026 For the Most Stylish Dinner Parties (https://homesandgardens.com/living/table-decor-trends-2026)
- 2025's Top Tablecloth Trends (https://allcottonandlinen.com/blogs/news/top-tablecloth-trends-spruce-up-your-dining-space?srsltid=AfmBOorUnUoThufK8x3gXqPkvMXDiTDRwmd2bD-e41IfYLFLnfJPRaKE)
- Select the Perfect Tablecloth: A Step-by-Step Guide for Event Planners (https://go.ultimatetextile.com/blog/select-the-perfect-tablecloth-a-step-by-step-guide-for-event-planners)
- Standard Rectangular Tablecloth Sizes in CM
- Guide to Tablecloth Sizes for Any Table Shape [Charts Included] (https://kouboo.com/blogs/news/guide-to-tablecloth-sizes-for-any-table-shape-charts-included)
- 2026 Best Table Linens for Event Rentals and Venues (https://tcflinen.com/blogs/news/best-table-linens-event-rentals-venues?srsltid=AfmBOorz9wzi5TJh3f3LB5red6UkBg5Pp7UaO6OV-4WhxnV4PyY0pz73)
- Standard Tablecloth Sizes: A Guide | Consumer Textile Corporation (https://ctc-corp.net/blog/standard-tablecloth-sizes)
- Select the Perfect Tablecloth: A Step-by-Step Guide for Event Planners (https://go.ultimatetextile.com/blog/select-the-perfect-tablecloth-a-step-by-step-guide-for-event-planners)
- The Ultimate Tablecloth Size Guide: Find the Perfect Fit for Your Table (https://allcottonandlinen.com/blogs/news/tablecloth-size-calculator?srsltid=AfmBOop-uTlCp9Cqmi52Mqa6bIWjEPm6I69eeDmSdzcDY25PfLi6uK3x)
- Standard Round Tablecloth Sizes in CM
- 10 Essential Round Tablecloth Measurements for Event Planners (https://go.iqlinens.com/blog/10-essential-round-tablecloth-measurements-for-event-planners)
- Standard Tablecloth Sizes: A Guide | Consumer Textile Corporation (https://ctc-corp.net/blog/standard-tablecloth-sizes)
- None (https://alsco.com/resources/a-guide-to-round-tablecloth-sizing-for-restaurants-and-event-centers)
- Standard Square Tablecloth Sizes in CM
- Tablecloth Size Guide: Perfecting Your Event from Casual to Elegant (https://5familyranch.com/post/the-ultimate-5-family-ranch-guide-to-tablecloth-sizes-perfecting-your-event-s-look-from-casual-to-e)
- Standard Tablecloth Sizes: A Guide | Consumer Textile Corporation (https://ctc-corp.net/blog/standard-tablecloth-sizes)
- Let’s Talk Linens: The Ultimate Guide to Table Linen Sizes (https://partyrentalltdblog.com/lets-talk-linens-the-ultimate-guide-to-table-linen-sizes)
- Master Table Cloth Sizes: A Step-by-Step Guide for Event Planners (https://go.ultimatetextile.com/blog/master-table-cloth-sizes-a-step-by-step-guide-for-event-planners)
- Tablecloth Size Guide | Sur La Table – Lid & Ladle (https://learn.surlatable.com/tablecloth-buying-guide)
- Standard Oval Tablecloth Sizes in CM
- Tablecloth Size Guide for 2025: Updated Measurements and Trends (https://meshiron.com/blogs/news/tablecloth-size-guide-2025-updated-measurements-and-trends?srsltid=AfmBOoo6oia9wYQFn5ftnEyGJtcJ9MTi0T0u7l78BLTHj5jhkDdxawZ7)
- A Complete Dining Table Size Guide for Every Space (https://tomfaulkner.co.uk/dining-table-size-guide)
- oval tablecloth sizes: Find Perfect Fit for Any Event (https://accio.com/plp/oval-tablecloth-sizes)
- Standard Tablecloth Sizes: A Guide | Consumer Textile Corporation (https://ctc-corp.net/blog/standard-tablecloth-sizes)
- Choosing the Right Tablecloth Size for Your Event
- The Ultimate Guide to Choosing the Perfect Tablecloth for Your Event (https://tableclothdirectny.com/blogs/news/the-ultimate-guide-to-choosing-the-perfect-tablecloth-for-your-event)
- Tablecloth Size Guide For Commercial Businesses (https://ctc-corp.net/blog/tablecloth-size-guide)
- How to Choose the Right Tablecloth Sizes for Event Tables (https://bbjlatavola.com/how-to-choose-the-right-tablecloth-sizes-for-event-tables)
- Tablecloth Size Guide: Perfecting Your Event from Casual to Elegant (https://5familyranch.com/post/the-ultimate-5-family-ranch-guide-to-tablecloth-sizes-perfecting-your-event-s-look-from-casual-to-e)
- The Design Community Finds This Tablecloth Length "Offensive" (https://housebeautiful.com/lifestyle/entertainment/a63442837/correct-tablecloth-length-debate)
- Tips for Measuring Tables for Tablecloth Sizes
- Guide to Tablecloth Sizes for Any Table Shape [Charts Included] (https://kouboo.com/blogs/news/guide-to-tablecloth-sizes-for-any-table-shape-charts-included)
- Choosing the Matching Tablecloth Size for Your Dining Table - CU Independent (https://cuindependent.com/choosing-the-matching-tablecloth-size-for-your-dining-table)
- How to Measure Tablecloths – Full Guide | Custom Bedding (https://custom-bedding.com/us/measuring-guide-for-tablecloths)
- How to Size a Tablecloth Correctly (https://lenox.com/blogs/buying-guide/how-to-size-a-tablecloth)
- The Aesthetic Impact of Tablecloth Sizes on Events
- Stunning Table Linen Rentals: How Color & Texture Wow Guests (https://opusrentals.com/the-hidden-psychology-of-elegant-table-linen-rentals-how-color-texture-create-unforgettable-events)
- Maximize Event Impact with 90x132 Table Best Practices (https://go.iqlinens.com/blog/maximize-event-impact-with-90-x-132-table-best-practices)
- Why Investing in Tablecloth Service Elevates Your Event Experience (https://go.ultimatetextile.com/blog/why-investing-in-tablecloth-service-elevates-your-event-experience)
- The Ultimate Guide to Choosing the Perfect Tablecloth for Your Event (https://tableclothdirectny.com/blogs/news/the-ultimate-guide-to-choosing-the-perfect-tablecloth-for-your-event)
- Why Fitted Tablecloths Are the Smart Choice for Any Event? (https://tableclothsfactory.com/blogs/home/why-fitted-tablecloths-are-the-smart-choice-for-any-event?srsltid=AfmBOoqh78Ju7st41pJTaXjhua-5LUuSP6ouxWWR4bjSpwMUlP_8ob6n)
- Common Mistakes in Choosing Tablecloth Sizes
- Choosing the Matching Tablecloth Size for Your Dining Table - CU Independent (https://cuindependent.com/choosing-the-matching-tablecloth-size-for-your-dining-table)
- How to Size a Tablecloth Correctly (https://lenox.com/blogs/buying-guide/how-to-size-a-tablecloth)
- Stop Making These Costly Mistakes: A Pro’s Guide To Elegant Table Linen Rentals That Will Save Your Event | Opus Event Rentals (https://opusrentals.com/stop-making-these-costly-mistakes-a-pros-guide-to-elegant-table-linen-rentals-that-will-save-your-event)
- Standard Tablecloth Sizes: A Guide | Consumer Textile Corporation (https://ctc-corp.net/blog/standard-tablecloth-sizes)
- Explore Versatile Tablecloth Sizes at IQ Linens
- Tablecloth Size Guide: Perfecting Your Event from Casual to Elegant (https://5familyranch.com/post/the-ultimate-5-family-ranch-guide-to-tablecloth-sizes-perfecting-your-event-s-look-from-casual-to-e)
- Master the 90 by 156 Tablecloth: Essential Tips for Event Planners (https://go.iqlinens.com/blog/master-the-90-by-156-tablecloth-essential-tips-for-event-planners)
- What Size Table Fits a 132-Inch Round Tablecloth? (https://go.iqlinens.com/blog/what-size-table-fits-a-132-inch-round-tablecloth)
- Table Linen & Tablecloth Sizing Chart + Guide | Lola Valentina (https://lolavalentina.com/tablecloth-sizing-chart-event-guide)
- Ultimate Guide to Tablecloth Sizes for Events: Find the Perfect Fit (https://juliaamory.com/pages/copy-of-tablecloth-size-guide?srsltid=AfmBOopzpFQAg0OLm0H3VbetffC686zJM5YUBoPzA6ZN8eNxIMVbrGXc)