10 Largest Rectangle Tablecloths for Stunning Event Decor
Introduction
Choosing the right tablecloth can dramatically transform an event, setting the tone and enhancing the overall ambiance. With a plethora of options available, selecting the largest rectangle tablecloths can elevate any gathering, from weddings to corporate events. This article explores the top contenders in the market, showcasing their unique features and benefits. It also addresses a crucial question: how can event planners balance aesthetics with practicality when choosing table linens?
Research shows that the right table linens not only enhance the visual appeal of an event but also contribute to its overall success. Industry standards suggest that event planners should prioritize both style and functionality in their selections. Expert recommendations highlight the importance of considering the theme, venue, and guest experience when making these choices.
As we delve deeper into the options available, keep in mind the impact that well-chosen tablecloths can have on your event's atmosphere. Let's explore how to make informed decisions that will impress your guests and create memorable experiences.
IQ Linens: Premium Rectangle Tablecloths for Every Occasion
IQ Linens stands out as a premier provider of the largest rectangle tablecloths, expertly crafted to elevate any occasion - from intimate gatherings to grand celebrations. With an extensive inventory that includes a variety of fabrics, colors, and sizes, you can beautifully style every event with the largest rectangle tablecloth.
Among these exceptional options is the Basic Polyester table linen, available for just $4.99 each and boasting an impressive 100% customer rating. This versatile material not only offers adjustable finishing choices and corner designs but also presents significant long-term financial advantages. Research shows that the expense per occasion decreases with each use, making it a smart investment for any planner.
With a strong emphasis on quality and affordability, IQ Linens addresses both purchase and rental needs, establishing itself as a trusted resource for event planners and hosts alike. Why settle for less when you can choose linens that combine elegance with practicality? Explore the diverse selection at IQ Linens today and transform your next event into an unforgettable experience.

Basic Polyester Table Linen by IQ Linens: Durable and Versatile for Events
The Basic Polyester tablecloth by IQ Linens stands out as a top choice for organizers, thanks to its remarkable durability and effortless maintenance. Available in an impressive 74 shades and seamless up to 132 inches wide, this fabric not only repels stains but also resists creases, making it the perfect solution for high-turnover environments like banquet halls and catering functions.
Its smooth, plain-weave construction guarantees a consistent drape, delivering a polished look for any occasion. Investing in premium fabrics like these enhances the visual appeal of your events while reducing costs over time; each use effectively lowers your cost per event. With no rental restrictions, you can customize your order with options such as rounded or square corners and various fitted styles, ensuring that your linens perfectly align with your space and design.
Always be prepared for any event with fabrics designed to endure. Research shows that choosing high-quality tablecloths not only elevates your event's aesthetic but also contributes to long-term savings. Why settle for less when you can have the best? Make the smart choice today and invest in linens that will stand the test of time.
Customizable Table Linens at IQ Linens: Tailor Your Event's Aesthetic
IQ Linens stands at the forefront of customizable linens, offering clients the opportunity to select colors, fabrics, and sizes that perfectly align with their themes. This level of personalization is essential for crafting memorable experiences, allowing every detail to resonate with the client's vision-be it for weddings, corporate events, or private parties. The flexibility in arrangements, including options for matching or complementing fabric coverings, not only enhances visual appeal but also fosters a cohesive design throughout the gathering.
As we look ahead to 2025, the trend toward personalized table settings is gaining significant traction. Organizers are increasingly prioritizing unique touches that elevate guest experiences. Designers emphasize that personalization goes beyond mere aesthetics; it weaves personal narratives into the very fabric of the occasion. Industry experts assert that incorporating elements like custom tableware and tailored decor can profoundly strengthen emotional connections with guests, making the event feel more intimate and engaging.
The significance of customizable table settings is further highlighted by the shift toward fluid, interactive dining concepts, where each place setting tells a story and invites exploration. This approach not only boosts visual appeal but also encourages conversation and connection among attendees. As designer Erica Vanco aptly puts it, "It’s not just about beautiful design; it’s about meaning."
With the emergence of trends such as layered textures and bold color palettes, planners are urged to embrace personalization in their designs. By integrating unique components that reflect the couple's or host's character, gatherings can achieve a distinctive allure that lingers with attendees long after the celebration concludes. Ultimately, the ability to personalize setting arrangements-including the selection of high-quality napkins and coordinating coverings from IQ Linens-is not merely a trend; it is a fundamental aspect of successful planning in 2025.

Duchess Tablecloth: Elegant Satin Finish for Formal Events
The Duchess fabric, with its brushed satin finish, epitomizes elegance. This makes it an ideal selection for formal events such as weddings and galas. Its tightly woven construction provides substantial body and form while ensuring a sophisticated drape that enhances any table setting.
Available in 36 colors and seamless up to 120 inches wide, the Duchess covering elevates the overall decor, contributing to a luxurious atmosphere that guests will remember. As the market for satin covers continues to expand, organizers increasingly acknowledge their capacity to enhance environments. This indicates a growing need for high-quality, fashionable choices in wedding decor.
To ensure the perfect fit for the largest rectangle tablecloth, it's essential to measure your tables accurately. Investing in high-quality linens, including the largest rectangle tablecloth made from Duchess fabric, not only enhances the aesthetic appeal of your gatherings but also makes financial sense. With every use, the cost per occasion declines, allowing you to build a beautiful and practical collection that pays off over time.
Whether for a casual dinner or a grand celebration, the durability and versatility of IQ Linens' offerings ensure you are always prepared. This eliminates the need for rental limitations and last-minute scrambles. Don't miss out on the opportunity to elevate your events with the Duchess fabric - your guests will thank you!
Spun Polyester Tablecloth: Reliable Choice for Catering and Banquets
Spun polyester tablecloths stand out as the premier choice for catering companies and banquet halls, renowned for their heavy-weight feel and exceptional color retention. This fabric not only replicates the luxurious appearance and texture of cotton but also offers the durability of polyester, making it ideal for frequent laundering. Its wrinkle-resistant quality ensures that surfaces maintain a flawless appearance during events, a crucial factor in high-traffic settings.
Banquet managers consistently praise spun polyester for its durability and performance. Research shows that these fabrics withstand the rigors of repeated use while preserving their vibrant colors. In 2025, the average cost of spun polyester coverings remains competitive, providing an economical solution that does not compromise on quality.
Successful banquets utilizing these durable linens have reported enhanced guest satisfaction. The elegant presentation significantly contributes to the overall dining experience, reinforcing the value of investing in high-quality tablecloths. Event planners should consider incorporating spun polyester into their offerings to elevate their events and ensure lasting impressions.

Bombay Pintuck Tablecloth: Textured Elegance for Special Occasions
The Bombay Pintuck covering showcases a striking diamond-shaped embroidered design, delivering a rich, dimensional aesthetic that elevates any setting. Crafted from durable taffeta, this covering is available in 23 vibrant colors, making it the perfect choice for weddings, banquets, and formal events. Its crisp texture and sheen not only enhance the overall presentation but also ensure that tables become focal points during special occasions.
Complementing this elegant tablecloth, IQ Linens offers coordinating chair tie sashes in Basic Polyester and Duchess Satin. These sashes are stain and wrinkle-resistant, machine washable, and measure 8 x 110 inches, making them ideal for adorning chairs at any occasion.
The worldwide market for dining cloths, valued at $12.4 billion in 2023 and projected to reach $20.3 billion by 2034, underscores the increasing demand for quality dining textiles like the Bombay Pintuck. Notably, the residential application segment is anticipated to capture 55.0% of the total fabric market share in 2025, highlighting the growing consumer interest in textured choices for home and event settings.
Event decorators frequently emphasize the transformative power of such designs, noting that textured cloths can turn an ordinary setting into a remarkable focal point. As Sonalika Das aptly states, "Consumers prioritize cohesive and inviting environments, selecting table linens that match their decor themes and personal tastes."
Successful occasions featuring Bombay Pintuck linens demonstrate how these stylish selections can enhance the atmosphere, making them a preferred option among organizers aiming to craft unforgettable experiences. Don't miss the opportunity to elevate your events - choose Bombay Pintuck linens for a touch of elegance that leaves a lasting impression.

Burlap Tablecloth: Rustic Appeal for Outdoor Events
Introducing the burlap covering, SKU SWAN-BURL, crafted from 100% jute material. This product features a coarse open weave that radiates authentic rustic appeal, making it an ideal choice for outdoor gatherings. Priced at a reasonable $4.99 each, this covering offers customizable options for both purchasing and leasing, effectively addressing the diverse needs of event planners.
The natural texture and earthy aroma of the burlap enhance the aesthetic of any setting, creating a warm and inviting atmosphere. While it is not machine-washable and is best viewed as a consumable item, its unique characteristics have established it as a staple for rustic-themed weddings and casual gatherings. As event organizers increasingly seek materials that embody authenticity and sustainability, burlap coverings are gaining popularity, perfectly aligning with the trend towards rustic decor in 2025.
The versatility of jute allows it to pair beautifully with various decorative elements, from vintage mason jars to elegant floral arrangements. This ensures a cohesive and charming presentation for any occasion. Research shows that incorporating such authentic materials not only elevates the event's aesthetic but also resonates with guests, enhancing their overall experience.
In conclusion, consider the burlap covering for your next event. Its unique qualities and affordability make it a smart choice for planners looking to create memorable gatherings.
Havana Tablecloth: Faux Linen Look with Easy Care
The Havana fabric stands out as a premier choice for event planners seeking sophistication without sacrificing practicality. Made from 100% polyester, it offers the luxurious appearance of high-quality fabric while ensuring washability and durability. This faux burlap linen-weave not only boasts a soft texture but also excellent drape, making it perfect for rustic-chic or natural-themed decor.
Available in 26 stunning colors and seamless up to 120 inches wide, the largest rectangle tablecloth, known as the Havana covering, effortlessly merges style with functionality. Its easy-care nature allows organizers to maintain a polished appearance without the challenges associated with traditional linen maintenance. This makes it a preferred choice for successful occasions.
Research shows that event planners who prioritize both aesthetics and practicality often choose fabrics like Havana. By selecting this versatile option, you can elevate your event's decor while ensuring a hassle-free experience. Don't miss out on the opportunity to enhance your next event with the elegance and ease of Havana fabric.
Polycheck Tablecloth: Classic Gingham for Casual Gatherings
The Polycheck covering exemplifies the classic picnic-style gingham check, expertly crafted from durable polyester that guarantees easy maintenance and vibrant color retention. Its iconic 1-inch check pattern not only infuses warmth and charm into casual dining and outdoor settings but also makes it an ideal choice for family gatherings, picnics, and informal events.
Event planners recognize that incorporating classic gingham coverings can transform a simple meal into a memorable occasion. Research shows that these designs evoke nostalgia and foster a welcoming atmosphere for guests, enhancing the overall dining experience. Available in seven colors, the largest rectangle tablecloth, the Polycheck tablecloth, is a versatile option that complements various themes and settings, ensuring that every gathering feels special.
To achieve the perfect drape for the largest rectangle tablecloth, it is essential to have accurate table measurements. IQ Linens provides expert guidance on how to measure effectively, ensuring a flawless presentation. Investing in high-quality linens like the Polycheck not only elevates your dining experience but also offers long-term financial advantages. As the cost per occasion diminishes with each use, it becomes a sensible choice for any planner looking to create lasting impressions.
Choosing the Right Size Rectangle Tablecloth: Key to Event Success
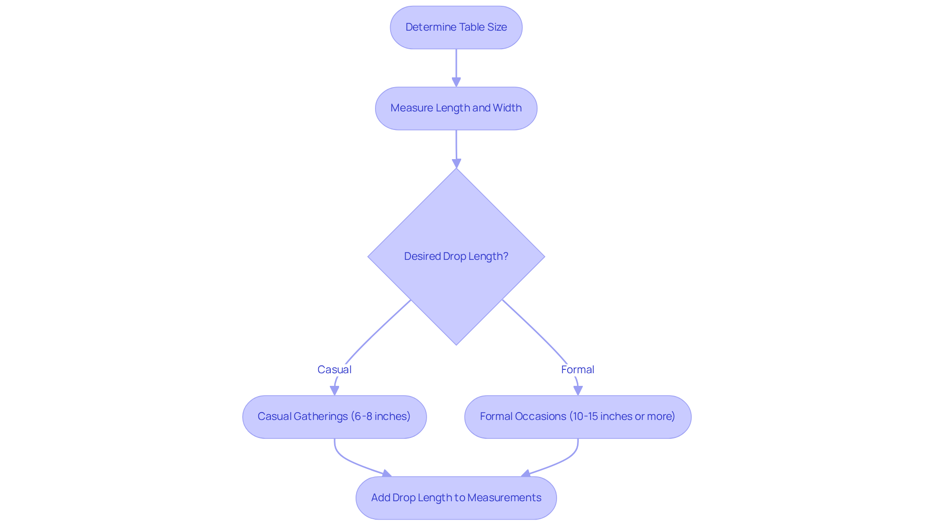
Choosing the right dimensions for the largest rectangle tablecloth is essential for achieving a polished and professional appearance at any gathering. To determine the correct dimensions for the largest rectangle tablecloth, measure the length and width of the surface, and then add twice the desired drop length to each measurement. For casual gatherings, a drop of 6 to 8 inches is typically sufficient, while formal occasions may require a drop of 10 to 15 inches or more.
Using the largest rectangle tablecloth not only enhances the aesthetic appeal of the table but also plays a significant role in the overall success of the event. As one organizer aptly noted, "The allure of carefully chosen linens resides in their ability to change a space, improve sophistication, and create a friendly atmosphere."
In 2025, understanding tablecloth sizing will be more crucial than ever. Research shows that event planners are increasingly prioritizing aesthetics and functionality in their setups. Don't underestimate the impact of well-chosen linens; they can transform your event from ordinary to extraordinary. Make the informed choice today!

Conclusion
Elevating your event decor starts with selecting the right tablecloths. The largest rectangle tablecloths from IQ Linens offer a perfect blend of style, quality, and practicality. These premium linens not only enhance the aesthetic of any gathering but also provide a cost-effective solution for event planners and hosts alike. By investing in high-quality tablecloths, you can transform every occasion into a memorable experience that resonates with guests.
In this article, we’ve highlighted various options such as the Basic Polyester, Duchess, and Bombay Pintuck tablecloths, each showcasing unique features and benefits. From the durability and versatility of spun polyester to the elegant satin finish of the Duchess fabric, each tablecloth serves a specific purpose, catering to different themes and settings. Customizable options allow for a tailored approach, ensuring that every detail aligns with your vision.
Ultimately, the choice of table linens significantly impacts the overall success of your event. As trends evolve toward personalization and unique aesthetics, embracing high-quality, customizable tablecloths will not only enhance visual appeal but also foster deeper connections among attendees. Make the informed decision to invest in the best tablecloths for your next event, and witness how they can elevate the occasion from ordinary to extraordinary.
Frequently Asked Questions
What types of tablecloths does IQ Linens offer?
IQ Linens offers a variety of rectangle tablecloths, including the Basic Polyester table linen, with options in different fabrics, colors, and sizes to suit any occasion.
What is the price and customer rating of the Basic Polyester table linen?
The Basic Polyester table linen is available for $4.99 each and boasts an impressive 100% customer rating.
What are the benefits of using Basic Polyester table linens?
Basic Polyester table linens are durable, stain-resistant, and crease-resistant, making them ideal for high-turnover environments. They also provide a polished look and help reduce costs over time with each use.
Can I customize my table linens from IQ Linens?
Yes, IQ Linens offers customizable table linens, allowing clients to select colors, fabrics, and sizes that align with their event themes for a personalized experience.
How does personalization enhance events?
Personalization enhances events by allowing details to resonate with the client's vision, creating memorable experiences that strengthen emotional connections with guests.
What trends are emerging in table setting for 2025?
Trends for 2025 include a focus on personalized table settings, layered textures, bold color palettes, and interactive dining concepts that encourage conversation and connection among attendees.
Why should event planners consider investing in high-quality table linens?
Investing in high-quality table linens not only elevates the aesthetic of an event but also contributes to long-term savings, as the cost per event decreases with each use.
List of Sources
- IQ Linens: Premium Rectangle Tablecloths for Every Occasion
- 10 Stylish Tablecloths for Sale to Elevate Your Events (https://go.ultimatetextile.com/blog/10-stylish-tablecloths-for-sale-to-elevate-your-events)
- Top 2025 Wedding Trends for Table Linens (https://tableclothsfactory.com/blogs/home/top-2025-wedding-trends-for-table-linens?srsltid=AfmBOooexLftHzssCe-QpW63-nuSC7hECHwDRnaJDKYHm3NH9r2tIZKb)
- The Best Table Linens for Any Occasion (https://architecturaldigest.com/gallery/best-table-linens)
- The Latest Trends in Table Linens: Style Meets Substance – Beverley Table Linen Hire (https://btlh.co.uk/the-latest-trends-in-table-linens-style-meets-substance)
- Basic Polyester Table Linen by IQ Linens: Durable and Versatile for Events
- Everything You Need to Know About Polyester Tablecloths & Linens (https://tableclothsfactory.com/blogs/home/everything-you-need-to-know-about-polyester-tablecloths-linens?srsltid=AfmBOopPRETFNptzKoDonA-ngxwTqZlZo4cehwmlUrPnaCeM26DouYME)
- Comparing Tablecloth Materials: Linen vs Cotton vs Polyester (https://thetableclothstore.com/blogs/news/comparing-tablecloth-materials-linen-vs-cotton-vs-polyester?srsltid=AfmBOorhn7psmyCXXpUJ08hSgxnvoSraFdU64FOe_axLfgcBVZzb4qm8)
- The Ultimate Guide to Choosing the Perfect Tablecloth for Your Event (https://tableclothdirectny.com/blogs/news/the-ultimate-guide-to-choosing-the-perfect-tablecloth-for-your-event)
- Difference in 100% Polyester Table Linens (https://directtextilestore.com/blog/difference-in-100-polyester-table-linens?srsltid=AfmBOooXRw_qLEJ9XgUkWBxHaydKyIZ2pKlSHeEs10yhCcKFdgCv7zNI)
- Wrinkle-Resistant Polyester Table Cloths for Any Occasion (https://sthometextile.com/news/wrinkle-resistant-polyester-table-cloths-for-any-occasion.html)
- Customizable Table Linens at IQ Linens: Tailor Your Event's Aesthetic
- Wedding Decor Trends That Will Dominate In 2025, According To An Expert (https://forbes.com/sites/emmakershaw/2025/06/03/wedding-decor-trends-that-will-dominate-in-2025-according-to-an-expert)
- 2025 Wedding Table Decorations | Top Trends (https://allcottonandlinen.com/blogs/news/wedding-table-decor?srsltid=AfmBOor3-M_-MuCQYSGdl92_wqQcentuMub-l-3SHG2wwR8vmc-yYVYA)
- These Are the 25 Hottest Hosting Trends of 2025, According to Event Planners (https://veranda.com/luxury-lifestyle/entertaining/a65105606/hosting-trends-2025)
- Table decoration trends for 2025 (https://theiqhomecollection.com/en/blogs/news/tendencias-en-decoracion-de-mesas-para-el-2025?srsltid=AfmBOooIF-Aa5WAitDoinFzFqMfL-gDD_zqEVr3QqMQOiinwUj1wHJq1)
- Tablescape Trends 2025: Avant-Garde Table Design (https://kimseybert.com/blogs/tablescape-inspiration/tablescape-trends-2025?srsltid=AfmBOopRmFNDgCPcScoHX9E69O_FljSjInYvetvfTEtGfIPDRWjbwLAC)
- Duchess Tablecloth: Elegant Satin Finish for Formal Events
- Customizable Elegant Round Satin Tablecloth (https://ceremonialsupplies.com/elegant-round-satin-tablecloth-luxurious-event-linens?srsltid=AfmBOoo9sOd-uMuE8U421AxZWNpaRzCt6CBrZBi5QheqceN4kwkrMMLf)
- 10 Stylish Tablecloths for Sale to Elevate Your Events (https://go.ultimatetextile.com/blog/10-stylish-tablecloths-for-sale-to-elevate-your-events)
- Top 2025 Wedding Trends for Table Linens (https://tableclothsfactory.com/blogs/home/top-2025-wedding-trends-for-table-linens?srsltid=AfmBOorxB-jz13zkJ-LnXXJHnbeQdKBrjNi18wBxTZpz-j2PiQbzZVai)
- Table Linen Market Analysis, Segments, Size, Report 2025 - 2034 (https://thebusinessresearchcompany.com/report/table-linen-global-market-report)
- Table Linen Market Size, Share and Growth Forecast, 2023-2031 (https://transparencymarketresearch.com/table-linen-market.html)
- Spun Polyester Tablecloth: Reliable Choice for Catering and Banquets
- Innovations in Table Linen Fabrics for Restaurants: Blend, Durability, & Stain Resistance - Gold Coast Linen Services (https://gclinenservice.com/blog/innovations-in-table-linen-fabrics-for-restaurants-blend-durability-stain-resistance)
- Polyester Spun Yarn Market Report | Global Forecast From 2025 To 2033 (https://dataintelo.com/report/polyester-spun-yarn-market)
- Best Tablecloths for Restaurants and Caterers (2025 Guide) (https://tableclothdirectny.com/blogs/news/best-tablecloths-for-restaurants-and-caterers)
- Polyester Fiber Market, Industry Size Forecast [Latest] (https://marketsandmarkets.com/Market-Reports/polyester-fiber-market-140971799.html)
- Bombay Pintuck Tablecloth: Textured Elegance for Special Occasions
- 23 Wedding Tablecloth Ideas to Elevate Your Reception (https://brides.com/wedding-tablecloth-ideas-6560611)
- Table Linen Market | Global Market Analysis Report - 2035 (https://futuremarketinsights.com/reports/table-linen-market)
- 10 Stylish Tablecloths for Sale to Elevate Your Events (https://go.ultimatetextile.com/blog/10-stylish-tablecloths-for-sale-to-elevate-your-events)
- Table Linen Market Size, Share And Trends Report, 2030 (https://grandviewresearch.com/industry-analysis/table-linen-market)
- Table Linen Market Size, Share, Trends | Forecast, 2034 (https://alliedmarketresearch.com/table-linen-market-A07746)
- Burlap Tablecloth: Rustic Appeal for Outdoor Events
- Comparing Tablecloth Styles: Rustic vs Contemporary vs Vintage (https://thetableclothstore.com/blogs/news/comparing-tablecloth-styles-rustic-vs-contemporary-vs-vintage?srsltid=AfmBOoo_IYXdYXrLZN2jazK6mYfqJlSY3V25EUKa_oJN1ecBUbLn0KKu)
- The Rustic Farmhouse Dinnerware Set Guide: Popular in 2025 (https://vancassotableware.com/blogs/news/rustic-farmhouse-dinnerware-set-guide-2025?srsltid=AfmBOop-IY3alrZRwbr0TTfE_6gHv6olOjUEcltu3nymUgkqHBroLSIO)
- The Difference Between Natural and Faux Burlap Tablecloths (https://premiertablelinens.com/blogs/news/the-difference-between-natural-and-faux-burlap-tablecloths?srsltid=AfmBOortvlcEbJtJOrfD9oWoGqwrNtIXyJlltPQDnsoqmpTtSFAgEImA)
- Thanksgiving Table Setting Trends 2025: How to Impress Guests Without Straying From Your Home’s Style (https://foxessellfaster.com/blog/thanksgiving-table-setting-trends-2025-how-to-impress-guests-without-straying-from-your-homes-style)
- Table Linen Market Size, Share And Trends Report, 2030 (https://grandviewresearch.com/industry-analysis/table-linen-market)
- Havana Tablecloth: Faux Linen Look with Easy Care
- Tablecloth Trends: What's Hot and What's Not in 2025 Embrace the Latest Styles! (https://allcottonandlinen.com/blogs/news/tablecloth-trends-whats-hot-and-whats-not-in-embrace-the-latest-styles?srsltid=AfmBOopw6CSRpT3vxt5cUTGV2of723c_ThUXDGC8NZZ1MoDP17VsArWC)
- Silver Tablecloth - Etsy.de (https://etsy.com/market/silver_tablecloth?ref=pagination&page=4)
- 10 Navy Blue Cloth Tablecloths for Every Event Need (https://go.ultimatetextile.com/blog/10-navy-blue-cloth-tablecloths-for-every-event-need)
- 10 Benefits of Wholesale Table Linen for Event Planners (https://go.ultimatetextile.com/blog/10-benefits-of-wholesale-table-linen-for-event-planners)
- Polycheck Tablecloth: Classic Gingham for Casual Gatherings
- The Unofficial Pattern of Summer 2025 Is This Sweet, Classic Throwback (https://apartmenttherapy.com/gingham-decor-trend-37490197)
- 40 Family Dinner Quotes & Captions for a Table Full of Love | LoveToKnow (https://lovetoknow.com/quotes-quips/daily-life/40-family-dinner-quotes-captions-table-full-love)
- Best Gingham Tablecloth for Stylish Dining in 2025 (https://accio.com/business/best-gingham-tablecloth)
- 20 Family Reunion Quotes to Make Your Gathering Unforgettable (https://tippytoad.com/blogs/family-reunion-ideas-inspiration/20-family-reunion-quotes-for-and-epic-gathering?srsltid=AfmBOoofWYF5dMfSkY46J20HZ9SfOUorRRRbT4ROKrO9IfJ_JHMJcCwu)
- 101 Inspiring Dinner Quotes to Share at Your Next Meal (https://nestasia.in/blogs/news/101-inspiring-dinner-quotes-to-share-at-your-next-meal?srsltid=AfmBOopdkGAWX7NY2Abq_WKOY5Xu-NRM5iUnndg6ae_5IVOFF1wDH3a1)
- Choosing the Right Size Rectangle Tablecloth: Key to Event Success
- Master Table Cloth Size: A Step-by-Step Guide for Event Planners (https://go.ultimatetextile.com/blog/master-table-cloth-size-a-step-by-step-guide-for-event-planners)
- Select the Perfect Tablecloth: A Step-by-Step Guide for Event Planners (https://go.ultimatetextile.com/blog/select-the-perfect-tablecloth-a-step-by-step-guide-for-event-planners)
- 116 Event Statistics Shaping the Industry in 2025 | Cvent (https://cvent.com/en/blog/events/event-statistics)
- 100+ Event Industry Statistics & Data Points: Trends and Insights For 2025 (https://eventcube.io/blog/key-event-industry-statistics-data-trends-and-insights-in-2024)
- The Design Community Finds This Tablecloth Length "Offensive" (https://housebeautiful.com/lifestyle/entertainment/a63442837/correct-tablecloth-length-debate)