10 Essential Features of Outdoor Oval Table Covers for Events
Introduction
Choosing the right outdoor oval table cover can truly make or break an event. These essential accessories not only protect surfaces but also enhance the overall aesthetic of your gathering. Research shows that features like waterproofing, UV resistance, and custom sizing can significantly elevate any outdoor occasion. With so many options available, how can event planners ensure they select the best covers that combine durability, style, and functionality?
Industry standards suggest that the right table cover is crucial for both protection and presentation. By investing in high-quality covers, you not only safeguard your tables but also create an inviting atmosphere that reflects your event's theme. Expert recommendations emphasize the importance of choosing covers that fit well and complement your decor, ensuring that your outdoor space looks polished and professional.
As you navigate through the myriad of choices, consider what features matter most for your specific needs. Whether it’s the weather resistance or the aesthetic appeal, the right cover can transform your event. Don’t leave this critical decision to chance; explore your options and make a choice that will enhance your outdoor gatherings.
Prioritize Waterproofing for Maximum Protection
When selecting an outdoor oval table cover, it’s essential to prioritize waterproof fabrics that effectively shield your surfaces from rain and spills. High-quality materials with waterproof coatings, such as vinyl or treated polyester, are the best options available for an outdoor oval table cover from IQ Linens. These fabrics not only prevent water from seeping through but also protect against mold and mildew, making them perfect for an outdoor oval table cover to ensure your surfaces remain in pristine condition for any occasion.
Research shows that over 70% of organizers consider waterproofing a top priority when choosing linens, highlighting the increasing demand for durable and reliable solutions. As we look ahead to 2026, the leading waterproof materials for surfaces, including advanced synthetic blends like polyester and vinyl, are perfect for outdoor settings and can be effectively paired with an outdoor oval table cover for added protection.
By investing in these protective solutions from IQ Linens, you can significantly enhance the longevity and aesthetic appeal of your event setups. Don’t compromise on quality - choose the best to ensure your events shine.

Ensure UV Resistance to Maintain Aesthetic Appeal
Choosing an outdoor oval table cover with UV resistance is not just a preference; it’s a necessity for safeguarding against sun damage. Research shows that fabrics treated with UV inhibitors can significantly extend the lifespan of your materials, effectively preventing fading and deterioration. This is particularly vital for events held in sunny locations, where unprotected materials can degrade rapidly under prolonged sunlight exposure.
Industry standards consistently highlight the importance of UV protection. It not only preserves the aesthetic charm of your arrangements but also ensures that the protections remain effective and visually appealing throughout the occasion. Typically, UV-resistant furnishings, when paired with an outdoor oval table cover, can endure considerably longer than their untreated counterparts, making them a smart investment for any alfresco gathering.
Expert recommendations suggest that investing in UV-resistant table protectors is essential for maintaining the quality and appearance of your outdoor setups. Don’t compromise on the longevity and beauty of your event - opt for UV protection and enjoy peace of mind knowing your materials are well-protected.
Opt for Custom Sizing for a Perfect Fit
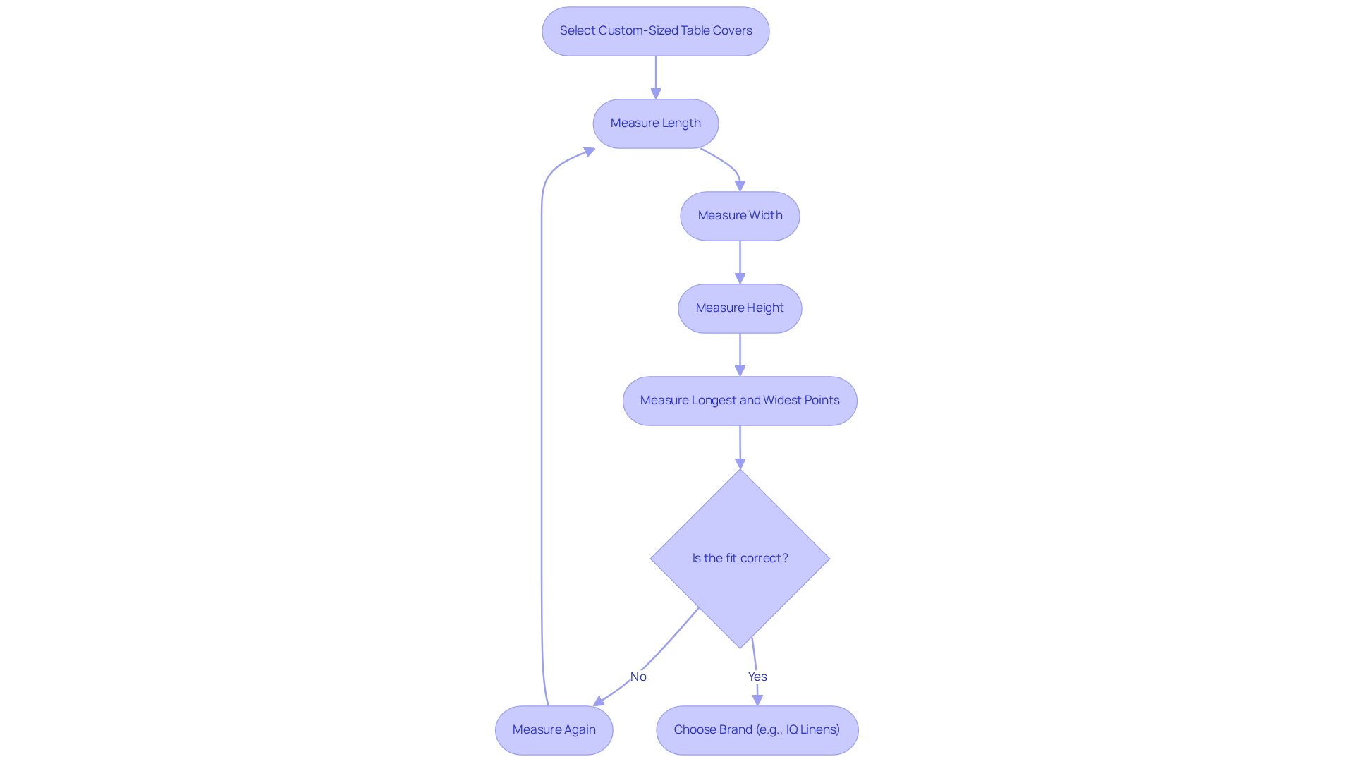
Selecting custom-sized outdoor oval table covers is crucial for achieving a snug fit that not only enhances the overall appearance of your event but also ensures functionality. Ill-fitting outdoor oval table covers can result in water accumulation and debris collection, which detracts from both aesthetic appeal and usability. To guarantee a perfect fit, accurately measure your surfaces by noting their length, width, and height. For oval surfaces, measure the longest and widest points to determine the correct dimensions.
Brands like IQ Linens offer customized options that cater to various surface shapes and sizes, ensuring your linens not only protect but also elevate the aesthetic appeal of your arrangement. Investing in outdoor oval table covers that are custom-sized reflects professionalism and attention to detail, leaving a lasting impression at any gathering. As one specialist notes, "A correctly sized fabric guarantees consistency across all surfaces, prevents trip hazards, and enhances the overall design theme of your gathering."
This meticulous attention to detail can significantly enhance the guest experience and contribute to the success of your occasion. Don't settle for less - choose custom-sized linens that embody quality and sophistication.

Select Durable Materials for Long-Lasting Use
When it comes to outdoor oval table cover options, prioritize durable materials like heavy-duty polyester and vinyl. Research shows that heavy-duty polyester can last three to five years with proper care, making it a reliable choice for event planners. These fabrics are specifically engineered to withstand harsh weather conditions, including rain, wind, and UV exposure.
On the other hand, vinyl wraps are budget-friendly and provide maximum waterproof protection. However, they may lack breathability, which can lead to moisture buildup. As noted by Seattle Fabrics, 'vinyl is budget-friendly,' making it an economical option for safeguarding your outdoor arrangements.
When selecting protectors, look for features such as reinforced seams and double-stitched construction to enhance durability. This ensures your items can endure numerous occasions without showing signs of wear. Moreover, vinyl sheets resist mold and mildew, which is crucial for maintaining the quality of your outdoor setups.
Investing in high-quality fabrics is essential for preserving both the visual appeal and functionality of your outdoor oval table cover. Make the wise choice for your planning needs by opting for durable materials that stand the test of time.

Choose Easy Maintenance for Hassle-Free Care
Choose outdoor oval table covers that are made from machine-washable fabrics or are designed for easy wipe-downs. This choice is essential for events prone to spills, allowing for quick and hassle-free maintenance. Fabrics like spun polyester and vinyl stand out as excellent options, renowned for their stain resistance and durability. In fact, research shows that a significant percentage of event organizers prioritize machine-washable materials, recognizing their practicality in maintaining a polished appearance throughout the occasion.
To keep your outdoor furnishings looking new, promptly address any spills with a damp cloth and follow care guidelines to ensure longevity. By selecting the right materials, including an outdoor oval table cover, you not only enhance the aesthetic appeal of your event but also minimize cleanup efforts. Make the smart choice today and elevate your event with high-quality table covers that combine style and functionality.

Explore Aesthetic Options for Enhanced Outdoor Decor
When it comes to oval covers, the aesthetic choices you make - colors, patterns, and textures - are crucial in aligning with your event theme. Elegant designs not only enhance the overall decor but also make your tables a focal point. Fabrics like satin or patterned polyester can add a touch of sophistication, while vibrant colors create a festive atmosphere.
Drawing inspiration from seasonal appearances allows you to design tablescapes that embody the essence of the occasion. This ensures your setup is not just functional but visually stunning. Research shows that thoughtful styling can transform any event, and as highlighted in our blog, incorporating testimonials from satisfied clients can further inspire your design choices.
Are you ready to elevate your event? Explore our range of linens and discover how you can create an unforgettable experience.
Incorporate Secure Features for Wind Resistance
When selecting an outdoor oval table cover, it’s essential to prioritize options equipped with secure features such as elastic hems, drawstrings, or buckle straps. These components are vital for keeping tarps firmly in place, even in breezy conditions. Research shows that materials with tie-downs or elastic hems provide a secure fit, preventing shifting during strong winds. This is crucial, as disruptions can lead to a less polished appearance and potential damage to your setup during events.
Moreover, clamps can effectively secure furniture protections in windy weather, ensuring that your covers remain tightly fastened. By enhancing both the aesthetic appeal and safeguarding against unexpected weather challenges, you enable your event to proceed seamlessly. Regular maintenance checks on your protective layers can further ensure their effectiveness and longevity.
Expert recommendations suggest that investing in high-quality protectors not only preserves your furniture but also elevates the overall presentation of your event. Don’t compromise on quality; choose protectors that reflect your commitment to excellence.

Look for Warranty Options for Added Assurance
When purchasing oval protective items for your patio, it's crucial to consider options that come with warranty coverage. A robust warranty not only assures you of the product's quality and durability but also safeguards your investment. Look for warranties that specifically address manufacturing defects and offer a reasonable duration. This ensures you have the necessary support should any issues arise. Remember, investing in products with solid warranties is a smart choice that reflects your commitment to quality.

Consider Eco-Friendly Materials for Sustainable Choices
Choose furnishings with an outdoor oval table cover made from eco-friendly materials, such as recycled polyester or organic cotton. Research shows that these choices significantly reduce environmental impact and resonate with the approximately 80% of organizers who prioritize sustainability. By selecting these protectors, you not only enhance your event's environmental reputation but also ensure superior safeguarding for your surfaces.
Elevate your linens with IQ Linens' premium cloth napkins, available in a diverse array of colors and materials, including stain and wrinkle-resistant options. Expert recommendations highlight that these napkins, crafted from sustainable materials like polyester and cotton/polyester blends, can enhance your gathering's aesthetic while aligning with eco-conscious values.
Why settle for less? Make the choice that reflects your commitment to sustainability and quality. Explore our collection today and transform your event into a statement of elegance and environmental responsibility.
Choose Reputable Brands Like IQ Linens for Quality Assurance
When selecting outdoor oval furnishings protectors, it’s crucial to consider reputable brands like IQ Linens. This brand is renowned for its unwavering commitment to quality and customer satisfaction. Research shows that event planners consistently highlight the importance of brand reputation in linens, as trusted brands deliver superior materials, craftsmanship, and customer service.
For instance, IQ Linens boasts high customer satisfaction ratings, often surpassing competitors in both product quality and responsiveness. This is not just a claim; it’s backed by numerous testimonials from satisfied customers who appreciate the durability and aesthetic appeal of their products.
Moreover, IQ Linens offers matching chair tie sashes in Basic Polyester and Duchess Satin. These options are stain and wrinkle-resistant, machine washable, and measure 8 x 110 inches, making them perfect for enhancing your décor. Investing in a reliable brand like IQ Linens ensures that your table covers and accessories will not only meet but exceed expectations for durability and aesthetics.
In conclusion, choosing IQ Linens for your event is a decision that guarantees quality and satisfaction. Don’t settle for less; elevate your event with linens that reflect excellence.
Conclusion
Selecting the right outdoor oval table cover is essential for ensuring that your events are not only visually appealing but also well-protected from the elements. Research shows that waterproofing, UV resistance, custom sizing, and durable materials are crucial features that work together to safeguard surfaces while enhancing the overall aesthetic of any outdoor gathering.
Industry standards indicate that waterproof fabrics are a top priority for event organizers, with a significant emphasis on UV protection to maintain the longevity and beauty of table covers. Custom sizing guarantees a perfect fit, while durable materials like heavy-duty polyester and vinyl provide long-lasting use. Additionally, easy maintenance, secure features for wind resistance, and eco-friendly options further contribute to the overall effectiveness of outdoor table covers.
Ultimately, investing in high-quality outdoor oval table covers from reputable brands like IQ Linens not only elevates the presentation of your event but also reflects a commitment to excellence and sustainability. By prioritizing these essential features, you can create memorable experiences that stand the test of time. Are you ready to ensure that every detail contributes to the success of your occasion? Take action now and choose the best for your next event!
Frequently Asked Questions
Why is waterproofing important for outdoor oval table covers?
Waterproofing is essential for outdoor oval table covers because it effectively shields surfaces from rain and spills, preventing water from seeping through and protecting against mold and mildew.
What materials are recommended for waterproof outdoor oval table covers?
High-quality materials such as vinyl or treated polyester are recommended for waterproof outdoor oval table covers, as they provide the best protection against moisture.
How does UV resistance benefit outdoor oval table covers?
UV resistance is crucial for outdoor oval table covers as it prevents sun damage, fading, and deterioration of the fabric, thereby extending the lifespan and maintaining the aesthetic appeal of the materials.
What should I consider when measuring for custom-sized outdoor oval table covers?
When measuring for custom-sized outdoor oval table covers, accurately note the length, width, and height of the surfaces, measuring the longest and widest points for oval shapes to ensure a perfect fit.
What are the advantages of choosing custom-sized outdoor oval table covers?
Custom-sized outdoor oval table covers provide a snug fit that enhances the overall appearance of the event, prevents water accumulation and debris collection, and reflects professionalism and attention to detail.
How does investing in high-quality outdoor oval table covers impact events?
Investing in high-quality outdoor oval table covers enhances the longevity and aesthetic appeal of event setups, ensuring that materials remain effective and visually appealing throughout the occasion.
List of Sources
- Prioritize Waterproofing for Maximum Protection
- Table Linen Market Size, Share And Trends Report, 2030 (https://grandviewresearch.com/industry-analysis/table-linen-market)
- The Best Outdoor Furniture Covers We Tested for All-Weather Protection (https://bhg.com/best-outdoor-furniture-covers-6743826)
- Table Linen Cover Market, Global Outlook and Forecast 2026-2032 (https://statsmarketresearch.com/global-table-linen-cover-forecast-market-8066210)
- Essential Outdoor Furniture Covers for Year-Round Protection, Handpicked by Real Simple Editors (https://realsimple.com/best-outdoor-furniture-covers-11725295)
- Ensure UV Resistance to Maintain Aesthetic Appeal
- Recent Advances of Sustainable Textile Fabric Coatings for UV Protection Properties | MDPI (https://mdpi.com/2079-6412/12/10/1597)
- Essential Outdoor Furniture Covers for Year-Round Protection, Handpicked by Real Simple Editors (https://realsimple.com/best-outdoor-furniture-covers-11725295)
- Outdoor-Grade Fabrics: UV Resistance Scores and Fade-Warranty Basics (https://senseblinds.com/blogs/news/outdoor-grade-fabrics-uv-resistance-scores-and-fade-warranty-basics?srsltid=AfmBOorIcUW6k0ExLfTs8dTVFEBQQsYILqAcsvGhTNcekh59Os4_Uww5)
- An Overview of Ultraviolet-Protective Clothing - PMC (https://pmc.ncbi.nlm.nih.gov/articles/PMC9414157)
- The Best Patio Covers to Protect Your Outdoor Furniture (https://hgtv.com/shopping/news-and-trends/best-patio-covers)
- Opt for Custom Sizing for a Perfect Fit
- Create Custom Fit Table Covers: A Step-by-Step Guide for Event Planners (https://go.iqlinens.com/blog/create-custom-fit-table-covers-a-step-by-step-guide-for-event-planners)
- Table Linen Sizes: Standard Size Chart With Custom Guide - TableCoversNow.Com (https://tablecoversnow.com/guides/table-linen-cover-cloth-size-chart?srsltid=AfmBOorrhu29-WLj0L-HZPhgp3P6iBay10jhKoz6Sxdwyr3AoCcWBvtf)
- Comparison Of Available Sizes For Custom Fitted Table Covers (https://strikenow.com/sizes-for-custom-fitted-table-covers)
- How to Measure Tablecloth Sizes for Any Table | CV Linens™ (https://cvlinens.com/blogs/product-101/measuring-tablecloth-sizes?srsltid=AfmBOookWYAUhLj6JWIMOBfWte2N_p6TPLShQfLReu8WvJYKfvdCb9m8)
- Table Linen Market Size | Growth Analysis Report 2025 (https://thebusinessresearchcompany.com/report/table-linen-global-market-report)
- Select Durable Materials for Long-Lasting Use
- Which Fabric Is Best for Outdoor Chair Covers? (https://nationalpatiocovers.com/a/comparing-materials-which-fabric-is-best-for-outdoor-chair-covers.html?srsltid=AfmBOoqq-XRZgc6B0j66DKNTXoJTSRMVjAiQkfbNIvB13S3NfErgcPlT)
- Essential Outdoor Furniture Covers for Year-Round Protection, Handpicked by Real Simple Editors (https://realsimple.com/best-outdoor-furniture-covers-11725295)
- What Are Some Durable Materials for Outdoor Furniture Covers? (https://fj-outdoors.com/blogs/guide/what-are-some-durable-materials-for-outdoor-furniture-covers)
- Best Fabrics for Outdoor Covers: Durable Protection for Grills, Furniture, and Equipment (https://seattlefabrics.com/Building-Durable-Outdoor-Covers-Best-Fabrics-for-Grills-Furniture-and-Equipment_b_71.html?srsltid=AfmBOorBCaua9tuK7PUQfyLzA1S0kCbD_RpPkQ0skiHGu7eN7AdyAQkg)
- 7 Tips on - How to Choose the Right Outdoor Patio Furniture Cover (https://patioproductions.com/blog/patio-furniture/7-tips-on-how-to-choose-the-right-outdoor-patio-furniture-cover?srsltid=AfmBOop8t5RW-bYdnU96iRKQwk1Js-NKFTmTo-LUDQab3UGKAcdCXvDW)
- Choose Easy Maintenance for Hassle-Free Care
- Best Tablecloths for Restaurants and Caterers (2025 Guide) (https://tableclothdirectny.com/blogs/news/best-tablecloths-for-restaurants-and-caterers)
- 10 Essential Stretch Table Covers for Memorable Events (https://go.ultimatetextile.com/blog/10-essential-stretch-table-covers-for-memorable-events)
- Why Fabric Table Covers Are Essential for Successful Events (https://go.ultimatetextile.com/blog/why-fabric-table-covers-are-essential-for-successful-events)
- Tablecloth Care 101: How to Clean and Maintain Your Easy Clean Tablecl (https://table06.com/blogs/news/tablecloth-care-101)
- Explore Aesthetic Options for Enhanced Outdoor Decor
- 2025 Table Covers for Events Trends: Bold & Sustainable (https://accio.com/business/table-covers-for-events-trends)
- Top 2026 Wedding & Event Design Trends: Textures, Color Palettes and Tablescape Ideas - Reverie Social (https://reveriesocial.com/articles/top-2026-wedding-event-design-trends-textures-color-palettes-and-tablescape-ideas)
- The Chicest Table Decor Trends of 2026 For the Most Stylish Dinner Parties (https://homesandgardens.com/living/table-decor-trends-2026)
- 10 Stylish Tablecloth Outdoor Options for Memorable Events (https://go.ultimatetextile.com/blog/10-stylish-tablecloth-outdoor-options-for-memorable-events)
- Incorporate Secure Features for Wind Resistance
- We Tested 20 Outdoor Furniture Covers—These 5 Held Up Best (https://southernliving.com/best-outdoor-furniture-covers-11745365?srsltid=AfmBOoqwhYFBO4JgGUHM5MnIvwiIgDzSy_IQK7Z0L60o-CM04ezcXUgV)
- Best Outdoor Furniture Covers: Protect & Preserve (https://woodboxes.ie/blogs/news/best-outdoor-furniture-covers-protect-preserve)
- Tips for Using Your Outdoor Furniture Cover - The Cover Blog | Coverstore (https://coverstore.com/blogs/news/tips-using-your-outdoor-furniture-cover?srsltid=AfmBOopdpa3sdvyqWCcnJLOXvJRZf0Z6TXoUlubxiamGEepmLjajJppg)
- How To Keep Patio Furniture Cover From Blowing Away (https://gardenbenches.com/blog/how-to-keep-patio-furniture-cover-from-blowing-away?srsltid=AfmBOop2neeBv3gNwASMhNtRGhG4sHx3F29SdcIAPda1yWyt7OW2RG8Z)
- Top-Rated Picnic Table Covers: Durable, Waterproof, and Vinyl for Perf (https://thernoony.store/blogs/news/top-rated-picnic-table-covers-durable-waterproof-and-vinyl-for-perfect-outdoor-dining)
- Look for Warranty Options for Added Assurance
- Consumers Desire Comprehensive Product Protection from Retailers, Beyond Extended Warranties - Cover Genius (https://covergenius.com/consumers-desire-comprehensive-product-protection-from-retailers-beyond-extended-warranties)
- Why a 20-Year Warranty Matters for Community Outdoor Furniture (https://premierpolysteel.com/blog/why-a-20-year-warranty-matters-for-community-outdoor-furniture?srsltid=AfmBOoqzOmG5XOxVjZ_m1NITX6FyX_1ajHRWl1HnR8MjdqPYBrtl-p8z)
- TOP 22 WARRANTY QUOTES | A-Z Quotes (https://azquotes.com/quotes/topics/warranty.html)
- Does a product’s warranty plan play a role in consumers’ purchase decisions globally? (https://yougov.com/articles/47227-does-a-products-warranty-plan-play-a-role-in-consumers-purchase-decisions-globally)
- New Study: Understanding Consumer Desire for Product Protection and Extended Warranties | PYMNTS.com (https://pymnts.com/news/retail/2021/understanding-consumer-desire-for-product-protection-extended-warranties)
- Consider Eco-Friendly Materials for Sustainable Choices
- Table Cover Market Future Trends, Challenges, Key Developments & Outlook 2033 (https://linkedin.com/pulse/table-cover-market-future-trends-challenges-key-developments-gotff)
- 116 Event Statistics Shaping the Industry in 2025 | Cvent (https://cvent.com/en/blog/events/event-statistics)
- 25 Key Event Industry Statistics You Need to Know (https://swoogo.events/blog/event-industry-statistics)
- 40+ Must-Know Event Industry Statistics for 2025 (https://bizplanr.ai/blog/event-industry-statistics)
- Sustainability In The Event Industry Statistics: Reports 2025 (https://wifitalents.com/sustainability-in-the-event-industry-statistics)
- Choose Reputable Brands Like IQ Linens for Quality Assurance
- 51 Branding Statistics You Need to Know (https://tailorbrands.com/blog/branding-statistics)
- 30 branding stats and facts (https://marq.com/blog/brand-statistics)
- 33 New Branding Statistics and Trends for 2025 (https://explodingtopics.com/blog/branding-stats)
- Branding Statistics 2025: 98+ Stats & Insights [Expert Analysis] - Marketing LTB (https://marketingltb.com/blog/statistics/branding-statistics)
- 50+ Branding Statistics You’ll Want to Know for 2026 (https://webfx.com/blog/marketing/branding-statistics)